
中金2026年量化策略:随“集”应变
摘要
量化产品展望:量化优势可否持续?
本报告旨在探讨2026年A股市场环境下,量化投资策略的优势能否持续。中金构建了一个分析框架,认为A股市场模式在“共识行情”与“分歧行情”之间存在周期性切换,这是决定不同类型策略(主动vs.量化)相对有效性的关键。市场模式的切换,会同步引发超额收益来源的结构性演变,即Alpha的来源在侧重深度基本面预判的“认知型Alpha”与侧重捕捉短期定价偏差的“交易型Alpha”之间进行转变。
为量化并追踪这一过程,中金引入“机构持仓集中度”作为核心指标。该指标是连接宏观市场模式(共识行情/分歧行情)与微观Alpha来源(认知型/交易型)的桥梁。当集中度提升时,预示市场转向“共识行情”,此时“交易型Alpha”的空间将被压缩,依赖广度分散的传统量化策略面临挑战。反之,若集中度下降或维持低位,意味着市场处于“分歧行情”模式,这为捕捉“交易型Alpha”的量化策略提供了有利环境。
展望2026年,中金判断市场集中度在经历了从历史低位的回归后,将进入一个“中枢抬升的平台期”。这一判断参考的因素包括:1)“中枢抬升”的动力:市场机构化的长期趋势并未逆转。以ETF为代表的增量资金显现出回暖态势,其对龙头公司流动性和确定性的系统性偏好,为市场集中度构筑了坚实的底部支撑。2)“平台震荡”的约束:估值性价比或对集中度上行带来抑制。当前大小盘的估值分位数均已处于历史高位,这种估值结构使得市场缺乏明确的风格洼地,资金难以形成持续的单边共识,从而抑制集中度的持续快速攀升。
这种市场集中度的运行状态或将对应一种“复杂主线行情”。在此环境下,传统量化策略和主动策略都将面临挑战。中金认为,那些能够将“深度”(通过另类数据、机器学习等手段理解市场主线)与“广度”(通过算法与模型系统性捕捉轮动机会、分散风险)有效结合的量化策略或将有更大的发挥空间。因此,中金对量化策略在2026年的平均表现持相对乐观态度,认为其仍有望优于主动权益基金的平均水平。
市场观点:中期维持乐观
择时判断:中期乐观。综合多维度量化择时体系,中金对2026年A股市场的整体运行环境维持中期乐观判断。从左侧择时体系来看,综合估值水平、市场情绪和资金流向等多个维度的指标,当前市场并未处于极端过热状态,整体风险溢价仍具吸引力,为结构性机会提供了土壤。
风格判断:短期价值占优。四象限风格轮动模型显示,驱动市场风格的指标正发生转变,综合得分已由前期偏向小盘风格,转向均衡,并在成长价值盘维度转向价值。中金判断价值风格有望成为未来短期的市场主线。
风险提示:分析均基于历史数据,历史数据存在不被重复验证的风险。
正文
量化投资展望:量化优势可否持续?
与依赖深度基本面研究、持仓较为集中的主动投资不同,主流的量化策略,尤其是以因子模型为基础的量化策略,其核心优势在于广度与纪律性——通过对全市场海量数据进行建模,系统性地捕捉能够带来超额收益的统计规律。然而,这些统计规律的有效性并非一成不变,而是高度依赖于宏观市场环境。当市场模式发生切换,例如从个股普涨的“分歧行情”转向少数主线驱动的“共识行情”时,原先有效的因子可能会失效,甚至产生负向收益。因此,理解市场模式的演变,是判断未来量化策略能否延续其优势的关键所在。
市场模式的量化识别——从“分歧”到“共识”
核心观察:A股市场在两类模式间切换
回顾A股市场近年的表现,可以观察到市场模式并非一成不变,而是在不同阶段呈现出鲜明的周期特征,主要在“共识行情”与“分歧行情”之间切换。准确理解市场当前所处的阶段,是判断未来不同类型投资策略相对有效性的逻辑起点。
► 主线驱动的“共识行情”(2017年及2019-2021年):此类行情的典型特征是市场存在由强大产业趋势驱动的、能够凝聚广泛共识的清晰主线。例如,2017年的“漂亮50”行情,市场资金高度聚焦于少数具备核心竞争力的白马龙头公司;2019至2021年,新能源、半导体等主题则接力成为市场主线。
在这些阶段,投资策略的有效性更多取决于研究的“深度”,即能否前瞻性地识别核心赛道、深度挖掘龙头公司并进行长期配置。从结果来看,这类市场环境由于其对产业认知的高要求,通常更有利于具备深度产业研究能力、持仓较为集中的主动管理策略。
► 轮动分散的“分歧行情”(2022年至2025上半年):与之相对,在2022年至2025上半年,市场模式发生了显著变化。其宏观背景是经济进入存量博弈阶段,市场缺乏能够凝聚整体共识的强劲主线,导致资金在不同板块、风格和主题之间进行高频次的切换与轮动。
在此环境下,投资策略的有效性更多取决于“广度”和“纪律性”,即能否通过高度分散化的配置和对短周期信号的系统性捕捉来获取收益。这也在很大程度上解释了为何以多因子模型为代表的、具备系统性和分散化特点的量化策略,能够在该阶段表现出显著优势。
历史数据直观地展示了这种模式切换对不同策略表现的影响:
图表1:主动量化基金vs.主动权益基金(偏股混合基金指数)历史表现对比

资料来源:Wind,中金公司研究部
图表2:量化沪深300增强基金vs.主动权益基金(沪深300基准)历史表现对比

资料来源:Wind,中金公司研究部
自2025年下半年以来,中金观察到市场模式可能再次发生结构性变化。以人工智能(AI)为代表的新兴主题机遇出现,为市场注入了新的增量预期,并逐步形成了一条具备较强产业逻辑和长期空间的投资主线。在此背景下,投资策略的重心可能正从过去几年捕捉轮动的“广度”,再次向挖掘主线的“深度”进行倾斜。
数据验证:从行业轮动速度的维度
为将上述定性观察转化为客观、可度量的指标,中金从行业轮动速度的维度来观察市场的模式切换。其背后的逻辑在于:“共识行情”下,资金会长期聚焦于少数主线行业,行业间的强弱格局相对稳定,轮动速度下降;而在“分歧行情”中,由于缺乏主线,资金会在各行业间快速寻找短期机会,导致行业排名频繁变动,轮动速度加快。
行业轮动速度计算方式:
1) 计算各中信一级行业指数的月度收益,并在横截面上对所有行业收益率进行排名。
2) 计算本月相较于上月的排名变化的绝对值总和,作为月度轮动强度。
3) 取其滚动3年均值以平滑短期波动,观察长期趋势。
中金将最终所得的36个月滚动行业排名变化均值视为行业轮动速度的代理变量。
图表3:A股市场行业轮动速度及对应的市场模式阶段

资料来源:Wind,中金公司研究部
可见行业轮动速度指标的确可以较准确的刻画出A股市场模式阶段的转变,2017年-2021年的“共识行情”下,行业轮动速度减慢,而在2022年到2025年上半年的“分歧行情”中,行业轮动速度加快。
Alpha来源的演变及归因
“交易型Alpha”与“认知型Alpha”
市场模式的演变,通常会伴随着超额收益(Alpha)来源的结构性转变。不同市场环境下,能够创造稳定超额收益的因子和方法论也会有所不同。
► 交易型Alpha(适应分歧行情)
这类Alpha侧重于对市场短期无效性的捕捉,其核心是“发现”市场已有的定价偏差,而非“预判”未来的基本面。其来源主要包括:
(1)行为偏差Alpha:A股市场长期以来个人投资者占比较高,其处置效应(过早卖出盈利股票)、追涨杀跌等非理性行为会创造系统性的定价偏差,为反转、动量等传统量化因子提供了丰富的机会。
(2)微观结构Alpha:凭借技术和速度优势,在市场微观交易结构中获取收益,例如高频交易和算法交易。总体而言,交易型Alpha更多依赖于对市场历史统计规律和交易行为的精细刻画。
► 认知型Alpha(适应共识行情)
这类Alpha侧重于对未来基本面的正确预判,其核心是“预判”未来的价值,而非“发现”当下的偏差。其来源主要包括:
(1)产业趋势预判Alpha:对一个新兴产业(如人工智能)的成长空间、技术路径和商业模式做出前瞻性且准确的判断。
(2)核心标的挖掘Alpha:在确定的产业链中,通过深度研究,识别出最具竞争力和增长潜力的公司。
(3)另类Alpha:另类数据指传统财报和价量数据之外的信息。通过分析供应链、卫星图像、网络新闻等数据,可以构建一个独立于传统财报的、更高频、更客观的验证维度,帮助模型更早地观察到公司基本面的变化趋势。这本质上是“用机器实现更广、更快、更客观的基本面研究”,是获取认知型Alpha的重要途径。
图表4:市场模式与对应的超额收益(Alpha)来源

资料来源:中金公司研究部
为验证上述理论框架,中金构建两类Alpha的代理变量进行检验,旨在观察其表现是否与市场模式的切换高度相关。
“交易型Alpha”组合:由反转、流动性、价量相关性等捕捉市场短期情绪和交易行为的高频价量因子构建。
“认知型Alpha”组合:由分析师预期、质量、成长等传统基本面因子,以及基于另类数据构建的另类因子构成。
图表5:认知型与交易型Alpha分年IC对比

注:数据截至2025年10月31日
资料来源:Wind,中金公司研究部
图表6:认知型与交易型Alpha累积IC对比

注:数据截至2025年10月31日
资料来源:Wind,中金公司研究部
可见市场模式的演变,的确会伴随着Alpha来源的转变。2022年以前的“共识行情”下,认知型Alpha适应性更强,预测能力更强,而在2022年以来的“分歧行情”中,交易型Alpha体现出了更强的收益预测能力。
市场集中度:连接宏观与微观的桥梁
指标定义:为何市场集中度是关键?
在识别了市场的“共识”与“分歧”模式,并剖析了其对应的“认知型”与“交易型”Alpha来源后,中金需要一个核心量化指标来充当连接宏观市场模式与微观Alpha来源的逻辑桥梁。中金认为,市场集中度正是扮演这一角色的关键。它通过定量刻画资金的聚集程度,不仅客观地刻画了市场的共识水平,更揭示了特定时期内市场对“深度”与“广度”的奖惩机制。
高集中度:共识行情的量化体现,奖励“深度”
当市场出现一条由强大产业趋势或宏观逻辑驱动的主线时(如前述的“共识行情”),具备深度研究能力的机构投资者会逐渐形成共识。这种共识会通过持续的资金流入,反映为对少数核心龙头标的的“抱团”行为。
这会形成一个正反馈循环:资金流入推高核心资产品价格,上涨的价格又吸引更多资金,进一步强化市场共识和主线逻辑,最终导致市场持仓和交易的集中度显著攀升。在此环境下,市场的Alpha来源向“认知型”倾斜,奖励的是对主线的前瞻性判断和对核心公司的深度挖掘。分散化的“广度”策略反而会因为未能充分暴露于核心主线而跑输。
低集中度:分歧行情的量化体现,奖励“广度”:
当市场缺乏主线,或原有主线逻辑被证伪时(如前述的“分歧行情”),机构投资者的共识随之瓦解。资金会从原先集中的领域流出,分散到不同的板块、风格和主题中寻找短期机会,市场呈现出存量博弈和高频轮动的特征。这一过程在数据上表现为市场持仓和交易的集中度持续下降。
在此环境下,市场的Alpha来源转向“交易型”,对单一赛道的“深度”研究不再是获取超额收益的充分条件。相反,能够系统性捕捉市场短期定价偏差、覆盖范围更广的“广度”策略,由于其对轮动的高适应性和分散化特征,表现往往更具优势。
因此,对市场集中度的持续跟踪与分析,能够帮助中金诊断市场所处的宏观模式,并预判未来一段时间内哪一类Alpha来源将更大概率成为市场的主导,从而为投资策略的调整提供关键的决策依据。
图表7:机构投资者持仓集中度指标走势(截止2025年Q3)

资料来源:Wind,中金公司研究部
指标构建:基于公募基金重仓股的持仓集中度指数
为了精准地量化市场集中度,中金基于公募基金的季度前十大重仓股数据,构建了一个能够反映机构投资者“抱团”程度的核心指标。公募基金作为A股市场重要的机构力量,其重仓股的变化是观察市场共识形成与瓦解的绝佳窗口。中金的指标构建过程遵循以下步骤:
1) 基础数据:中金首先获取每个报告期(季度)所有主动权益基金的前十大重仓股数据,包括股票名称、占基金净值比重等信息。
2) 计算个股总权重:在每个季度截面上,将同一只股票在所有不同基金中的“占净值比重”进行加总,用于衡量每一只股票的受青睐程度。
3) 构建个股可比“集中度分数”:为了使不同时期的指标具有可比性,中金对个股的权重进行了标准化处理。具体而言,中金将上一步计算出的个股总机构权重,除以当期所有出现在前十大重仓股名单中的不重复股票的总数量。
4) 合成市场整体集中度指数:最后在每个季度将所有股票的“集中度分数”进行降序排名,并选取排名前50的股票,将其“集中度分数”进行加总。这个最终的合计值,即为中金所构建的市场整体集中度指数。
该指数的数值越高,意味着机构投资者的持仓越集中于头部的少数股票,市场共识越强;反之,该指数的数值越低,则代表机构持仓越分散,市场处于分歧状态。
历史数据显示,中金构建的市场集中度指数是判断主流因子有效性的“牛鼻子”。在集中度下行区间(分歧行情),市值、反转等传统因子表现更优。而在集中度上行区间(共识行情),这些因子则可能失效,因为此时市场的主要驱动力很可能是主线产业趋势。同时,分散化的持仓也会成为拖累,导致量化产品难以跟上由少数龙头股驱动的指数。
图表8:机构投资者持仓集中度及主要风格因子分域表现(截至2025Q3)

注:根据季度频率集中度指数主观划分上行和下行区间,上行区间为2010年12月至2012年12月,2016年12月至2020年12月;下行区间为2012年12月至2016年12月,2020年12月至2025年9月;市值、反转因子IC已进行方向调整资料来源:Wind,中金公司研究部
展望:集中度或“中枢抬升”,量化仍具优势
市场集中度演变路径:参考增量资金与估值分位
对2026年市场集中度演变路径的判断,是中金分析不同投资策略相对有效性的基础。中金聚焦于两个因素:增量资金的属性与市场风格的估值分位。中金认为,前者影响资金流向的“大方向”,后者则影响风格切换的“性价比”,两者结合则可以作为判断市场集中度演变的参考框架。
► 增量资金属性与流向
市场集中度的本质是资金的聚集行为。因此,边际增量资金的来源和偏好,深刻影响着集中度的变化方向。当增量资金主要来源于外资流入、ETF发行等渠道时,由于其对流动性、确定性和主题的天然偏好,资金会系统性地流向当前具备主线行情的龙头公司,从而推动市场集中度上升。反之,当市场缺乏机构增量,主要由存量资金或高风险偏好资金主导博弈时,资金更容易分散至非龙头的中小市值公司股票,导致市场集中度下降。
中金通过计算北向资金净流入规模增速与股票型ETF规模增速,来观察机构增量资金的动向。
图表9:北向资金净流入规模增速与股票型ETF规模增速

资料来源:Wind,中金公司研究部
► 核心风格估值分位与性价比
资金流动最终会受到性价比的约束。当一种市场风格(如沪深300)的估值被推升至历史极端高位(如5年期估值分位数>90%),而另一种风格(如中证1000)的估值处于历史低位时,风格的“性价比”发生逆转。此时,即使主线趋势仍在,高估值也会抑制资金的进一步流入,并促使部分资金流出,转而追逐低估值洼地,从而导致市场集中度见顶回落。
中金分别计算大盘(沪深300)与小盘(中证1000)指数的滚动5年市盈率分位数。
图表10:大小盘估值分位对比

资料来源:Wind,中金公司研究部
市场集中度或将进入“中枢抬升的平台期”
基于上述驱动因素的分析,中金判断,市场集中度在2026年延续2025年Q3单边快速提升的可能性不大,更有可能进入一个“中枢抬升的平台期”,即在一个高于2022-2024年,但又低于历史高点的中枢水平上进行震荡。
► 第一阶段:从历史低位向中枢回归(2025Q3 - 2025Q4)
市场集中度的底部受到边际增量资金的属性影响。随着AI主线的逻辑逐步被市场接受,增量资金开始向相关领域聚集,市场对少数核心企业的认知趋于收敛。这将驱动当前处于历史相对低位的市场集中度,在短期内(如2025年三、四季度)出现一个向历史中位数水平回归的过程。
如图表9所示,股票型ETF规模增速自2024年起显著反弹,持续维持在高位。这一以机构资金为主导的增量资金的回暖,表明A股市场的机构化进程仍在深化。这类资金对流动性、确定性和龙头地位的系统性偏好,将为头部公司的市值提供坚实支撑,从而构成中金判断集中度“中枢抬升”的依据。
► 第二阶段:走向“弱均衡”下的平台震荡(2026年)
中金判断,市场集中度在2026年延续快速单边提升的可能性不大。集中度上行的空间会受到风格性价比的约束,如图表10所示,当前大小盘估值的极端分化格局已被显著修复,但并非回归中枢,而是双双进入了历史高分位区间。代表大盘的沪深300与代表小盘的中证1000指数,其滚动5年市盈率分位数均已升至80%以上的历史高位。这种估值结构意味着市场已不存在明确的风格洼地。无论是继续推高大盘还是转向小盘,都面临着高估值的阻力。这种缺乏方向共识的均衡状态,将抑制资金形成持续抱团,从而限制集中度的快速攀升,使其更可能进入平台震荡的状态。
另一方面,当前机构增量资金的内部结构与偏好也有所分化,难以形成2019-2021年那样的“抱团”合力。例如,作为市场稳定器的保险资金,其负债端的成本约束使其当前更偏好高股息、低波动的红利资产,对于高估值的科技成长主线难以“All in”,且外资的风险偏好与投资逻辑也变得更为复杂。这种不同类型机构投资者在核心赛道上的偏好差异,导致本轮集中度的提升很可能是一种有上限的聚集,而非全局性的集中。
同时,参考策略组的观点,2026年A股盈利增长有望呈现科技成长与传统行业复苏的“双轮驱动”格局,而非单一主线。这种更多元化的基本面,叠加政策面对新老经济的平衡、市场风格切换以及估值分化的内在约束,将共同抑制机构持仓集中度的过快提升,推动市场走向“弱均衡”。
复杂化主线行情下,量化策略仍具优势
“中枢抬升的平台期”所对应的市场环境,可以理解为一种“复杂化的主线”行情。中金认为这种复杂的市场环境,可能恰好是量化策略能够发挥其综合优势的环境:
一方面,市场的“主线”特征依然存在,这要求量化模型需要具备主题识别和基本面量化的“深度”,以适应市场的核心脉络,避免在关键领域上出现暴露不足。
另一方面,市场内部的“轮动”和“分化”特征依然显著,主线内部也会有扩散和轮动。这使得量化策略系统性、纪律性、分散化的“广度”特点能够得到发挥。它能够相对更高效地捕捉主线内部的轮动机会,并对非主线领域的潜在风险进行更好的控制。
在未来市场集中度“中枢抬升的平台期”这一中金认为可能性较高的情景下,市场的复杂性将有所提升。那些能够将“深度”(通过另类数据、机器学习等手段理解主线)与“广度”(通过价量数据、算法与模型捕捉机会,分散风险)有效结合的策略,将更具适应性。因此中金认为,量化策略在未来的平均表现,可能仍然会优于主动权益基金的平均表现。
市场观点:中期维持乐观
择时:中期维持乐观
择时判断:中期乐观。综合中金的多维度量化择时体系,中金对2026年A股市场的整体运行环境维持中期乐观判断。
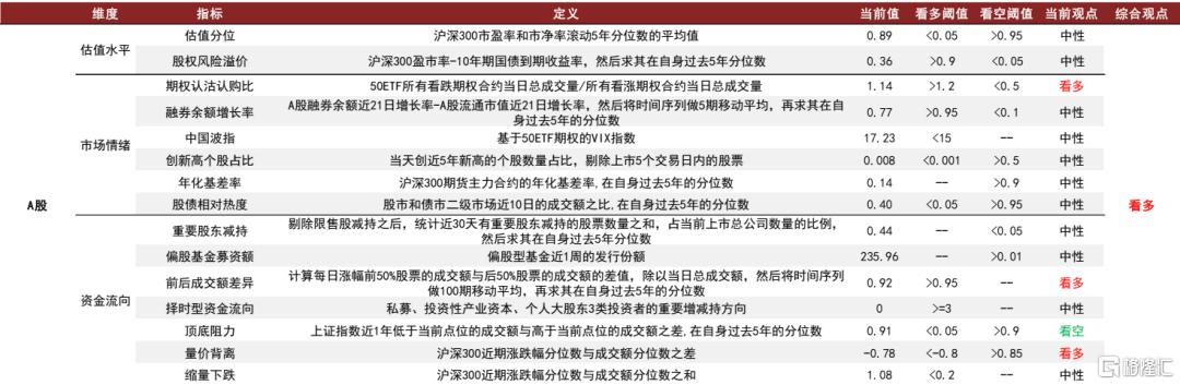
宏观与估值层面提供支撑:从左侧择时体系来看,综合估值水平、市场情绪和资金流向等多个维度的指标,当前市场并未处于极端过热状态,整体风险溢价仍具吸引力,为结构性机会提供了土壤。具体来看,期权认沽认购比、价量背离等情绪与技术指标已发出看多信号,而估值分位等长期指标仍处于中性区间,共同构成了中金中期乐观的判断基础。
图表11:当前股市左侧指标触发情况

注:数据截至2025年10月31日资料来源:Wind,中金公司研究部
同时,宏观预期差模型显示,最新公布的PPI超预期,社融规模连续两月超预期,CPI连续两月不及预期,人民币贷款连续三月不及预期,整体对股票市场影响偏中性。
图表12:预期差指数最新观点

注:数据截至2025年10月31日资料来源:Wind,中金公司研究部
风格:价值短期占优
风格判断:短期看好价值风格。中金的量化四象限风格轮动模型显示,驱动市场风格的指标正发生转变,综合得分已由前期偏向小盘风格,转向均衡,并在成长价值盘维度转向价值。中金判断价值风格有望成为未来短期的市场主线。
构成中金风格判断的多个核心指标正形成共振。在成长价值维度下,反映经济活力的指标和投资者情绪指标均指向价值风格,反映风格强弱的市场状态指标也明确指向价值风格。
图表13:各维度大类指标及综合指标值

注:截至2025年10月31日;正向得分代表偏向大盘/成长观点,负向得分代表偏向小盘/价值观点;数值绝对值越大,代表观点越强资料来源:Wind,中金公司研究部
图表14:大小盘维度细分指标得分

注:得分为极性与胜率调整后得分;数据截至2025年10月31日;正向得分代表偏向大盘/成长观点,负向得分代表偏向小盘/价值观点;数值绝对值越大,代表观点越强
资料来源:Wind,中金公司研究部
图表15:成长价值维度细分指标得分

注:得分为极性与胜率调整后得分;数据截至2025年10月31日;正向得分代表偏向大盘/成长观点,负向得分代表偏向小盘/价值观点;数值绝对值越大,代表观点越强资料来源:Wind,中金公司研究部
注:本文摘自中金研究于2025年11月8日已经发布的《量化策略2026年展望:随“集”应变》,分析师:刘均伟 S0080520120002;周萧潇 S0080521010006;古翔 S0080521010010;郑文才S0080523110003;曹钰婕 S0080524020013;陈宜筠 S0080524080004;高思宇 S0080124110003
格隆汇声明:文中观点均来自原作者,不代表格隆汇观点及立场。特别提醒,投资决策需建立在独立思考之上,本文内容仅供参考,不作为实际操作建议,交易风险自担。


