
牛市中非主线行业何时领涨?
一轮牛市中,牛市初期和牛市后期风格比较稳定,但牛市中期风格容易发生波动,即使是非主线板块也可能在牛市主升浪后期领涨。历史上典型案例有:一是2005年-2007年金融周期牛市中,2007年1-5月牛市主升浪后半段小盘成长走强,纺织服饰、环保、医药生物等非主线板块领涨。二是2013-2015年TMT牛市中,2014年Q4主升浪后半段大盘价值走强,非银金融、建筑、银行、钢铁等非主线板块领涨。牛市中非主线板块领涨通常出现在牛市主升浪后期,受到资金层面的影响较大,与业绩兑现关系不大,持续时间通常在1-2个季度。增量资金加速流入后,前期已经累积较多涨幅的主线板块估值通常已经达到较高水平,承接力量不足,在这一阶段增量资金往往倾向于寻找低估值,高安全边际的行业布局,从热点向低位板块扩散。
(1)2005年-2007年金融周期牛市中,2007年1-5月牛市主升浪后半段小盘成长走强,纺织服饰、环保、医药生物等非主线板块领涨。2005-2007年是金融周期牛市,市场风格偏大盘蓝筹,整体表现较强的主线板块大多为顺周期行业,如非银金融、有色金属、房地产等。但2007年1-5月牛市主升浪后半段,市场风格出现了较明显的变化。市场风格从大盘价值快速向小盘成长风格切换,低价股、亏损股策略活跃。而牛市中整体表现最强的金融板块在这一阶段反而表现最弱。

从行业层面来看,2005年下半年-2006年一直表现偏弱的纺织服饰、环保、医药生物、建筑材料等行业在这一阶段开始领涨。我们认为原因主要在于,经过过去1年半赚钱效应累积,牛市主升浪后半段增量资金流入速度明显加快。市场对业绩的关注度下降,更多的关注前期没有太多表现且处于低位的板块(估值低、价格低、涨幅低),带来非主线板块的阶段性领涨。与此同时,增量资金流入容易催生主题行情活跃,如果有并购重组、转型热点行业等事件催化,上涨弹性通常会更大。2007年纺织服饰行业借壳上市事件较多,带来的结果是纺织服饰虽然在牛市中整体表现一般,但在2007年1-5月成为市场中超额收益最强的行业。

(2)2013-2015年TMT牛市中,2014年Q4主升浪后半段大盘价值走强,非银金融、建筑、银行、钢铁等非主线板块领涨。2013-2015年是TMT牛市,市场风格偏小盘成长,整体表现最强的主线板块是受益于移动互联网产业趋势的TMT。但2014年10月底-12月牛市主升浪后半段,市场风格发生较为剧烈的变化,从小盘成长快速向大盘价值切换,牛市中整体表现最弱的金融板块在这一阶段表现最强,而牛市主线TMT在这一阶段表现最弱。

从行业层面来看,2013-2014年Q3一直表现偏弱的非银金融、建筑、银行、钢铁等行业在这一阶段开始领涨。我们认为主要原因在于,2014年下半年开始,场外居民资金通过两融、配资等渠道大幅流入,市场对业绩的关注度下降,对估值的关注度提升。过去1年半左右的时间里,小盘成长、TMT板块持续领涨,估值已经上升到历史90%以上高位。而周期和稳定风格估值处于历史中等水平,金融风格估值分位更低,处于历史后7%的水平。

四季度进入政策密集期,市场开始提高政策预期,2014年11月21日公布降息,为2012年以来第一次,成为2014年Q4金融周期行业领涨的催化剂。同时四季度开始展望下一年经济,由于经济企稳不可证伪,通常会带来估值切换行情。另外,存量机构对金融周期存在系统性低配,交易拥挤度较低,年底考核期存在均衡配置,降低波动的需求。
(3)综合来看,在牛市主升浪后期,如果有增量资金加速流入,牛市中非主线板块可能领涨,行情持续时间1-2个季度,与业绩兑现关系不大。牛市中非主线板块领涨通常出现在牛市主升浪后期,受到资金层面的影响较大。牛市主升浪后期增量资金加速流入后,前期已经累积较多涨幅的主线板块估值通常已经达到较高水平,承接力量不足,在这一阶段增量资金往往倾向于寻找低估值,高安全边际的行业布局,从热点向低位板块扩散。非主线板块领涨可能存在业绩增长支撑,如2007年1-5月领涨的纺织服饰受益于良好的出口数据,ROE逐季提升。2014年Q4领涨的非银也受益于牛市氛围下ROE持续上行。也有牛市中非主线板块领涨但业绩兑现仍然偏弱的情况,如2014年Q4领涨的建筑、钢铁等行业,受PPI下行影响,基本面仍有一定压力。

(4)当下的判断:关税冲击的影响比4月温和,可能需要2-3周时间消化,Q4指数大概率还会继续上行。随着下半年政策预期增多,股市逐渐对当期盈利脱敏,股市结构性赚钱效应已经接近1年,后续居民资金大概率会逐渐增加,股市大概率已经进入主升浪。国庆节后,特朗普表示正考虑对中国大幅提高关税,对市场产生一定冲击。参考19年和今年4月关税冲击对市场影响的经验,市场往往会调整到中国对等政策落地后。但我们认为市场调整的幅度不取决于中美关税加征的幅度,主要还是取决于市场内在调整压力。9月以来市场波动加大,背后主要原因是换手率过快回升以及AI算力等部分板块交易拥挤,在新的领涨板块或风格形成前,市场往往会有波动。短期内关税变化可能会带来9月以来的第二次调整,时间上可能仍需要2-3周。消化完成后,指数可能在政策催化、盈利企稳预期、增量资金流入等因素的驱动下继续上行。

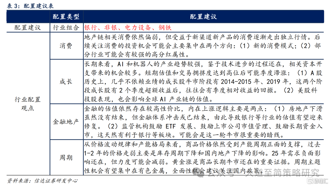
(5)近期配置观点:风格切换可能会越来越强,关注低位价值板块,银行可能受益于风格切换有所反弹,非银金融弹性逐渐增加,成长中关注低位的电力设备、AI应用端,周期股半年内也有望存在弹性表现。
配置风格展望:Q4风格往往容易发生变化。10月份之后到明年初,季报数据和经济数据对股票市场的影响逐渐弱化,政策预期和估值的重要性提升。一方面10月之后政策密集期往往会有新的政策催化,另一方面市场开始展望明年的盈利,大部分行业的盈利展望回到同一起跑线,低位的板块优势会更明显,容易出现估值切换行情。
牛市震荡期之后风格也容易发生变化。牛市中震荡之后,大小盘风格有很大的概率会变化,成长价值风格转变概率没有明确的规律,即使成长价值风格不变,领涨板块往往也会出现些变化。当前小盘风格转向大盘风格比较确定,成长价值风格切换正在逐渐走出混沌,后续如果有政策催化或者居民资金流入,低位价值可能会有较强表现。
配置行业展望:(1)金融(银行,非银金融):金融整体估值偏低,银行牛市加速期表现最弱,四季度受益于风格切换可能有反弹机会。后续非银的弹性可能会逐渐增加,牛市概率上升,非银的业绩弹性大概率存在;(2)电力设备:成长中少数估值分位相对较低的板块,2026年基本面逐渐触底企稳概率高,可能受益于“十五五”规划政策预期催化;(3)周期(钢铁、煤炭、建材):当前环境下,稳供给政策或将出台,年底可能还会有需求稳定政策。

风险因素:房地产市场超预期下行,美股剧烈波动,历史规律可能会失效。
注:本文来自信达证券2025年10月19日发布的《牛市中非主线行业何时领涨?》,报告分析师:李畅 S1500523070001
格隆汇声明:文中观点均来自原作者,不代表格隆汇观点及立场。特别提醒,投资决策需建立在独立思考之上,本文内容仅供参考,不作为实际操作建议,交易风险自担。


