
中金:四问钨价,牛市未央
中金研究
今年3月以来,中国钨精矿价格自14.2万元/吨上涨至9月10日28.8万元/吨高位,随后回落至26.7万元附近企稳。10月中旬以来,钨价再度开启上涨行情,并连续创下历史新高。截至12月5日,钨价达35.1万元/吨,年初至今涨幅高达147%。我们持续看好钨价牛市,并就市场关注的主要问题进行解析。
摘要
一问:钨价向下游的价格传导情况如何?首先,钨价向APT、钨粉的传导较为顺畅,且两者加工费均较年初明显提升。其次,年初至今下游企业通过产品提价、推出新品等方式实现价格传导,叠加原料库存受益于钨价上涨,毛利率持续提升。11月前后硬质合金、钨化工企业再次计划提价,涨价呈扩散态势。
二问:产业链库存情况如何?生产商环节,库存已去化至较低水平。据亚洲金属网,10月国内APT、碳化钨生产商库存为800吨、1027吨,环比-31%、-36%。下游企业环节,根据我们测算,三季度企业销售较为顺畅,且原材料库存囤货现象并不显著,叠加产业链存在涨价预期,我们预计补库需求仍有较强支撑。
三问:出口政策是否压制钨制品出口?我们认为对出口量压制有限,并有望驱动下游高附加值产品出口占比提升。数量上看,今年2月出口政策发布,当月钨制品出口量环比-50%至868吨。3-10月基本企稳,月均出口1591吨,恢复至2024年月均值的84%。结构上看,1-10月受政策影响的钨制品出口量占比20.5%,较去年-20.8ppt;偏钨酸铵+未锻轧钨占比28.4%,较去年+14.7ppt。
四问:钨价牛市是否引发全球供给冲击?我们认为,考虑到国内供给由于品位下降、规范趋严等因素持续偏紧,海外除哈萨克斯坦之外,增量供应不确定性较大且放量较慢,未来3-5年全球钨供给依然维持偏紧态势,但各国对钨资源的战略性动作值得关注。
风险
全球钨供给超预期增加;钨价波动超预期;下游需求不及预期。
正文
1.当前钨价向下游的传导情况如何?
钨价向APT、钨粉的传导较为顺畅
从涨幅上看,据亚洲金属网,截至12月5日,中国钨精矿价格(65%WO3口径)自年初以来累计上涨20.9万元至35.1万元/吨,期间多次创下历史新高,累计涨幅+147%。同时,国内仲钨酸铵(APT)、钨粉价格分别达51.05万元/吨、815.0元/公斤,年初至今涨幅+143%、+159%。考虑到年初钨精矿成本在APT、钨粉环节的成本占比分别为95%、94%左右,以及APT和钨粉报价方式随行就市的特点,我们认为APT、钨粉对钨价的传导较为顺畅。
图表1:2025年年初至今中国钨精矿价格走势

注:1)数据截至2025年12月5日 资料来源:亚洲金属网,中金公司研究部
图表2:2004年以来中国钨精矿价格走势

注:1)数据截至2025年12月5日资料来源:亚洲金属网,中金公司研究部
从加工费看,截至今年12月初,APT和钨粉环节的加工费较年初改善明显。据亚洲金属网,截至12月5日,在剔除原料成本后,我们测算出单吨APT加工费为1.9万元,较年初1.2万元水平明显上升;我们测算钨粉加工费已达60元/公斤以上,同样明显高出年初3-4元/公斤的水平。
图表3:近一年国内APT加工费走势

注:1)报价口径为折合WO3含量不小于88.5%的仲钨酸铵,中国出厂价;2)数据截至2025年12月5日;3)加工费=APT价格-钨精矿成本,按1吨APT消耗1.4吨钨精矿计算 资料来源:亚洲金属网,中金公司研究部
图表4:近一年国内钨粉加工费走势

注:1)报价口径为钨含量不小于99.95%的钨粉,中国出厂价;2)数据截至2025年12月5日;3)加工费=钨粉价格-原料成本,按1吨钨粉消耗1.3吨氧化钨计算资料来源:亚洲金属网,中金公司研究部
图表5:钨产业链示意图

资料来源:弗若斯特沙利文,中金公司研究部
下游企业通过产品提价、推出新品等方式实现价格传导,年初至今整体盈利情况持续向好
我们对A股一体化钨企、下游刀具企业进行分析:一是自身拥有一定钨矿产量、产业链一体化钨业公司,整体毛利率及盈利情况持续向好。四家上市钨企1Q25-3Q25整体毛利率分别为17.02%、18.75%、19.21%,二、三季度环比分别变动+1.7ppt、+0.5ppt;四家公司2025年前三季度归母净利润合计28.7亿元。其中,中钨高新2024年底注入柿竹园钨矿,注入完成后公司利润水平明显抬升。参考中钨高新调整后归母净利润后,四家一体化钨企2025年前三季度归母净利润累计同比为+28.6%。
图表6:四家一体化钨业龙头毛利率变化情况(1Q25-3Q25)

资料来源:iFinD,公司公告,中金公司研究部
图表7:四家一体化钨业龙头归母净利润情况(1Q24-3Q25)

注:中钨高新2024年底注入柿竹园钨矿,我们在计算利润增速时参考其调整后归母净利润资料来源:iFinD,公司公告,中金公司研究部
二是聚焦下游业务的四家刀具龙头,四家公司毛利率在3Q25呈加速向上态势。四家刀具龙头1Q25-3Q25整体毛利率分别为32.9%、33.9%、37.7%,二、三季度环比分别变动+1.0ppt、+3.8ppt;四家公司前三季度净利润合计5.42亿元,累计同比+30.5%。
另据中国超硬材料网,2025年11月多家硬质合金企业发布新一轮涨价函,这已是硬质合金行业今年第三轮集中调价。11月6日前后,多家硬质合金企业宣布对部分产品进行提价,部分企业计划自11月起将数控刀具产品再度上调15%。
图表8:四家下游刀具龙头毛利率变化情况(1Q25-3Q25)

资料来源:iFinD,公司公告,中金公司研究部
图表9:四家下游刀具龙头归母净利润情况(1Q24-3Q25)

资料来源:iFinD,公司公告,中金公司研究部
此外,钨价上涨已传导至钨化工领域。据TheElec网站,截至2025年10月底,SK Specialty、Foosung、Kanto Denka Korea等生产商已通知下游半导体企业,由于钨价上行,2026年起这些生产企业部分六氟化钨产品价格将上调70-90%。
2.当前钨产业链库存情况如何?
生产商库存总体处于历史较低水平。据亚洲金属网,截至2025年4月,国内钨精矿生产商库存量仅100吨,处于历史低位,此后未见该项数据。此外,截至今年10月,APT生产商库存为800吨,环比-31%,降至2019年以来APT生产商库存11%分位水平;碳化钨生产商库存量1027吨,环比-36%。
图表10:国内APT生产商库存情况(2019年初-2025年10月)

资料来源:亚洲金属网,中金公司研究部
企业方面,3Q25下游企业未见明显累库,其中刀具企业对原料的采购力度有所增强。我们测算四家一体化钨企、四家下游刀具企业3Q25购买商品、接受劳务支付的现金流与销售商品、提供劳务收到的现金流比值分别为0.73、0.48倍,环比-4%、+18%,我们认为体现出一体化钨企对原料的采购力度基本不变,同时刀具企业3Q25对原料的采购力度相对走强。考虑到产业链存在涨价预期,企业库存或已去化至较低水平,我们预计未来1-2个季度下游企业补库需求有望迎来提升。
图表11:一体化钨企及下游刀具企业购买商品、接受劳务支付的现金流与销售商品、提供劳务收到的现金流的比值变化情况(1Q22-3Q25)

注:该比值可以抵消价格变化对企业购买和销售金额的影响,反映公司库存管理的方向。如果比值上升,说明企业存在一定的补库行为,如果下降,则反映出一定的库存去化情况资料来源:iFinD,公司公告,中金公司研究部
3.中国出口政策是否压制钨制品出口?
我们认为今年2月以来中国钨出口政策对出口总量的压制相对有限。同时,下游钨制品出口不受影响,国内外钨制品价格存在联动机制,中国钨制品出口结构有望向下游高附加值产品转移。2025年2月4日,中国发布对钨、碲、铋、钼、铟等物项实施出口管制的政策,对仲钨酸铵(APT)、氧化钨、碳化钨等中上游关键材料实施出口管制,企业需申请出口许可证,同时下游未锻轧钨、硬质合金刀具等钨制品不在管制范围。我们测算受影响的钨制品约占中国2024年钨制品出口量的41%。
此前我们已在《钨的新时代之二》中分析了中国出口政策和海外关税对钨产业链的两大影响:一是价格层面,受国内出口政策叠加海外关税等影响,海外中下游钨制品价格相较国内或长期维持较高溢价水平。同时,由于中国下游钨制品出口不受影响,国内外钨制品价格依然存在联动。二是结构层面,中国钨制品出口结构或加速向下游转移,龙头企业高附加值产品的出口比重有望不断提升。
图表12:中国出口管制及美国关税政策对钨产业链影响的示意图(截至2025年11月底)

注:1)红色部分表示受中国出口政策影响的钨制品; 2)截至2025年11月底,美国对实施“301关税”(25%)的钨矿砂及其精矿、三氧化钨等上游钨制品豁免“对等关税”; 3)根据中美2025年5月日内瓦联合公告以及11月美国白宫官网公告,美国目前对从中国进口的商品实行10%的“对等关税”,并将这一税率的实施时间延长至2026年11月10日; 4)据美国白宫官网公告,美国于2025年2月以“芬太尼”为由对华进口商品加征20%关税,后在2025年11月10日起将“芬太尼”关税降至10%水平 资料来源:中国商务部,中国钨业协会,美国白宫官网,中金公司研究部
从数量上看,今年2月中国钨制品出口量因中国发布出口政策而下降,3-10月出口量基本企稳。据海关总署,2025年1-10月中国出口钨制品共计15792吨,累计同比-14.2%。今年2月,受出口政策等影响,中国钨制品出口量从1月的2192吨降至2月868吨,环比-50.4%。今年3到4月,随着企业申请出口许可,叠加中国钨制品出口结构向下游钨制品转移,国内钨制品出口开始企稳,其中3、4月中国钨制品出口量为1103、1695吨,环比+27.2%、+53.6%。3-10月,国内钨制品月均出口量达1591吨,回到2024年全年月均出口水平的84%。
从结构上看,受政策影响的钨制品出口量及占比明显收缩。受今年2月发布的出口政策影响,三氧化钨、APT、碳化钨、未列名钨的氧化物及氢氧化物等四类产品1-10月出口量合计占比20.5%,四类产品出口比重较2024年-20.8ppt。
值得注意的是,中国出口结构向下游深加工及不受管制的钨制品转移,其中未锻轧钨、偏钨酸铵等钨制品出口量增速亮眼,成为今年出口占比提升最快的两大品种。1-10月偏钨酸铵、未锻轧钨等制品的出口量累计同比达+58%、+181%。其中,1-10月未锻轧钨占钨制品出口总量的比重为12.1%,较2024全年+7.1ppt;1-10月偏钨酸铵出口占比16.3%,较2024全年+7.6ppt,两者合计占比28.4%,较2024年+14.7ppt。此外,更高附加值的硬质合金刀具出口量维持相对稳定,1-10月中国出口各类硬质合金刀具2795吨,累计同比-2.3%。
图表13:中国钨制品出口量及YoY(2019年至2025年10月)

资料来源:海关总署,中金公司研究部
图表14:中国钨制品分类型出口量占比变化情况(2024全年vs 2025年1-10月)

资料来源:海关总署,中金公司研究部
4.钨价牛市是否引发全球供给冲击?
我们认为,全球钨供给增速持续受限,同时欧美对获得钨资源的诉求日益迫切,钨的战略价值有望持续凸显。国内钨矿供给长期占全球80%以上,但受矿石品位下降、生产规范趋严等影响,供给持续偏紧。海外方面,我们预计未来3-5年海外仅哈萨克斯坦或成为主要供给增量,其他海外钨矿的开发进程相对较为缓慢。
国内供给方面,在钨矿品位承压、规范化生产要求趋严两大因素影响下,钨矿产量面临收缩压力。从原矿品位看,中国长期以全球约50%储量占比供给全球80%以上钨矿产量,资源被较快消耗,品位下降的压力凸显。据有色金属工业协会、长江有色金属网,2004-2024年中国钨原矿平均品位从0.42%降至0.28%,累计-0.14ppt。
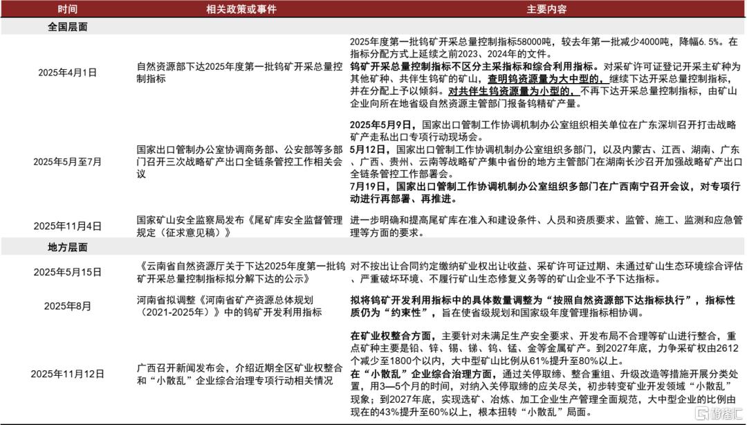
从生产指标看,近两年中国第一批钨矿开采指标出现连续下降。据自然资源部, 2025年4月,自然资源部下达2025年第一批钨矿生产指标5.8万吨,同比-4000吨,降幅扩大至6.5%。其中钨矿开采年份较长的江西省今年第一批指标2.13万吨,同比-2370吨。
图表15:2000年以来中国钨原矿品位及钨精矿品位、选矿回收率变化

资料来源:中国有色金属工业协会,长江有色金属网,中金公司研究部
图表16:2010年来中国钨矿开采总量控制指标走势及YoY

注:指标口径为65%WO3含量钨精矿资料来源:自然资源部,中金公司研究部
从政策看,中国持续加大对走私战略矿产的打击力度,同时不断强化对企业规范化生产的要求。国家层面,2025年5月-7月,国家出口管制办公室协调商务部、公安部等多部门召开战略矿产出口全链条管控工作会议,严防战略矿产非法外流。地方层面,据各省自然资源厅、中钨在线网站,今年5月15日,云南省自然资源厅表示,对破坏环境、不履行矿山生态修复义务等情况的矿企不予下达指标。11月13日,广西举行新闻发布会,计划到2027年底将全区采矿权从2612个减少至1800个以内,大中型矿山比例从61%提升至80%以上。同时,广西计划在3-5个月时间内对纳入关停取缔的企业应关尽关,初步转变“小散乱”现象;到2027年底,实现选矿、冶炼、加工等环节的全面规范,大中型企业比例从43%提升至60%以上。
图表17:2025年初以来的中国钨行业相关政策及主要内容

资料来源:国务院,发改委,自然资源部,商务部,中国钨业协会,中金公司研究部
从国内钨矿实际生产情况看,钨精矿超采率自2020年以来加速下降,今年供应收紧压力进一步加大。我们的测算表明,中国钨精矿超采率(实际产量超过生产指标的比例)从 2020 年的 32%加速降至 2024 年的 14%,在钨价自2020年以来持续走强背景下,中国钨矿产量增速和钨价走势从过去的正相关转为负相关,体现出矿石品位下降、生产要求趋严对供应的压制作用。另据钨钼云商统计,今年1-11月国内主要钨矿生产9.8万吨钨精矿,累计同比-4.7%,较去年同期减少4797吨,供应端收缩压力进一步凸显。
图表18:中国钨精矿年均价和超采率(2009-2024年)

资料来源:自然资源部,中国有色金属加工工业协会,中国钨业协会,中金公司研究部
图表19:中国钨精矿月产量及累计同比变化

注:钨钼云商的统计范围为国内主要钨精矿生产商资料来源:钨钼云商,中金公司研究部
中国持续加大自东南亚、哈萨克斯坦的钨精矿进口,缓解国内供应收缩压力,但也消解了哈萨克斯坦的供给增量对海外供应的冲击。据海关总署,1-10月中国进口钨精矿15812吨,较去年同期+5993吨,累计同比+61.0%。其中,1-10月中国自东南亚进口钨精矿4578吨,较去年同期+2404吨,累计同比+110.5%。此外,1-10月中国自哈萨克斯坦进口钨精矿4839吨,2024年中国自该国的钨精矿进口量为零,哈萨克斯坦一跃成为中国最大的钨精矿进口来源。
图表20:2025年6-10月中国钨精矿进口量均保持在历史高位

注:钨精矿进口量单位为实物吨
资料来源:海关总署,中金公司研究部
图表21:中国钨精矿进口量分地区占比情况(2024全年vs 2025年1-10月)

资料来源:海关总署,中金公司研究部
海外供给方面,我们预计未来3-5年仅哈萨克斯坦、韩国或贡献主要增量,使得2023-2028年海外钨生产量有望从2023年1.35万金属吨增至2028年2.47万金属吨,但全球钨供给CAGR或保持在2.5%左右。据佳鑫国际资源公告,公司开发运营的哈萨克斯坦巴库塔钨矿已于2025年4月正式进入商业化生产,公司计划于2H25、2026、2027年分别生产3638、10900、13665吨钨精矿(65%WO3口径),我们测算哈萨克斯坦巴库塔钨矿占到2025-2027年全球原钨供给的比重有望达4%、7%、8%。
据Almonty公告,截至2025年11月,Almonty旗下韩国桑东钨矿的项目建设基本完成,已进入爬坡阶段(“ramp up underway”),公司计划在2025年四季度正式开展生产工作(“commence production”)。据Almonty公司预计,桑东钨矿一期设计产量折合2300吨WO3,约合钨精矿年产量3500吨,若2026年达到这一目标,我们测算桑东钨矿或占到全球原钨供给的2%。
值得注意的是,随着钨的战略价值日渐凸显,海外各国对钨资源的诉求日益迫切,持续加大在钨矿开发方面的政策支持及合作力度。北美方面,2024年12月,Fireweed Metals公司获得美国国防部1580万美元支持,用于开发Mactung钨矿,该项目控制资源量达30万吨WO3,平均品位0.73%,公司计划在2026年开展可行性研究。今年11月,Almonty宣布收购美国蒙大拿州未开发的Gentung Browns Lake钨矿,该项目拥有WO3资源量2.4万吨,公司计划在1H26推进潜在生产准备,年生产目标1400吨WO3。11月6日,美国与中亚五国举行“C5+1”峰会。11月7日,美国政府促成了位于美国的Cove Capital公司从哈萨克斯坦主权基金一方购买两座钨矿70%的权益,并计划以11亿美元建设开发这些钨矿项目,这一金额明显高于钨矿项目建设金额的平均水平。
欧洲方面,2025年3月欧盟公布47个关键矿产战略项目, EL MOTO和La Parrilla钨矿被列入其中。据欧盟委员会文件和公司公告,EL MOTO拥有WO3资源量20.5万吨,品位0.37%,设计年生产能力3084吨WO3,公司计划在2028年开始生产工作。La Parrilla项目此前因社区、环境等问题在2022年停运,欧盟委员会预计该项目或于2026年复产。此外,英国Hermerdon钨矿、澳大利亚Mt Carbine等钨矿项目分别于2025年8月、2025年10月受到美国进出口银行9500万美元、3400万美元融资相关支持。
图表22:近年来海外在钨资源开发方面的战略性动作及政策支持

资料来源:各公司公告,欧盟委员会网站,美国白宫网站,中金公司研究部
5.钨价牛市未央,全球钨业龙头配置价值有望持续凸显
综合而言,短期看我们认为钨价有望继续偏强运行,并持续创下历史新高。供给侧,国内因品位下降、规范化要求趋严等影响,产量收缩压力加大。海外方面,哈萨克斯坦巴库塔钨矿逐步投产,但这一增量主要被中国进口缓解国内供给压力,难以对海外供给形成明显冲击。同时,海外其他主要增量项目的投产进度存在不确定性,叠加地缘冲突持续不断和海外通胀压力抬升,全球钨供给增量需要更高的激励价格。
价格传导方面,APT、钨粉等环节对钨价的传导较为顺畅。同时,下游一体化钨企、刀具企业2Q25、3Q25毛利率连续环比增长,企业通过产品提价、新品定价等方式实现顺价,并驱动盈利持续向好。库存方面,当前生产商库存处于历史较低位置,下游企业未见明显累库,库存同样去化至低位,叠加产业链存在涨价预期,我们认为未来1-2个季度下游补库需求有望迎来向上拐点,支撑钨价偏强运行。
长期看,我们认为钨价中枢由供需关系主导,预计全球钨供需关系仍将维持紧缺,进而驱动钨价中枢持续上行。按钨金属量算,我们预计2023-2028年全球原钨生产量有望从7.95万吨增至8.99万吨,CAGR+2.49%;全球原钨需求从9.62万吨增至11.00万吨,CAGR+2.72%。我们预计全球钨的供需缺口在2025-2028年或分别达到1.9/2.0/2.1/2.0万吨,供需缺口占全球原钨需求的比例为18.9%/19.1%/19.2%/ 18.3%。
图表23:2020-2028年全球钨金属供需平衡表

注:供给和消费口径均转化为钨金属量进行计算资料来源:中国钨业协会,USGS,弗若斯特沙利文,中金公司研究部
图表24:2017年以来全球钨金属的供需关系及预测

资料来源:中国钨业协会,USGS,弗若斯特沙利文,中金公司研究部
我们认为,在钨的战略价值不断增强,价格步入牛市通道的背景下,全球钨业龙头正迎来战略性配置机遇。我们延续在此前《钨的新时代之一》和《钨的新时代之二》中的观点,当前中国钨企不仅有望受益于钨价中枢上行所带来的业绩提升,而且正在行业“微笑曲线”两端发力,一是资本运作提速,加速上游钨矿资源的注入及开发进程,提升资源自给率,增强价格上行过程中的盈利弹性;二是加码钨粉、硬质合金工具等产能布局,推动产品结构向高端化转型,提升终端产品附加值及成长性。
海外钨产能的建设进程同样有望加速,并有望受益于海外政策支持及较高的钨产品溢价。一是哈萨克斯坦、韩国钨矿项目均计划在2025年进入商业化生产,贡献海外钨矿主要增量部分。二是海外钨矿项目或受益于政策扶持,加速开发进程。三是海外钨企或受益于更高的钨制品溢价,以及日益提升的安全需求。
注:本文摘自中金证券《钨的新时代之三:四问钨价,牛市未央》;
作者:王畅舟 S0080524060012、王政 S0080521050013齐丁 S0080521040002
格隆汇声明:文中观点均来自原作者,不代表格隆汇观点及立场。特别提醒,投资决策需建立在独立思考之上,本文内容仅供参考,不作为实际操作建议,交易风险自担。


