
工业物联网锁调研:2025年全球工业物联网锁市场达到135.12亿元
工业物联网锁产品介绍
工业物联网锁是一款集机械结构、电子感知、无线通信与云端管理于一体的综合性智能安防系统,它通过4G/5G/NB-IoT等无线技术实现远程接入,赋予用户远程开锁、临时权限分发及精细化权限管理的能力。产品具备实时状态监控与即时安全告警功能,并能生成不可篡改的审计日志,从而将传统静态、孤立的物理锁具升级为一个动态、可追溯的数字化管理节点。它最终旨在解决工业场景下资产与空间管理的核心痛点,通过远程化、数字化与智能化的手段,显著提升安全管理效率、降低运维成本,是实现工业数字化转型与精细化运营的关键工具。

资料来源:第三方资料及百谏方略整理研究,2025年
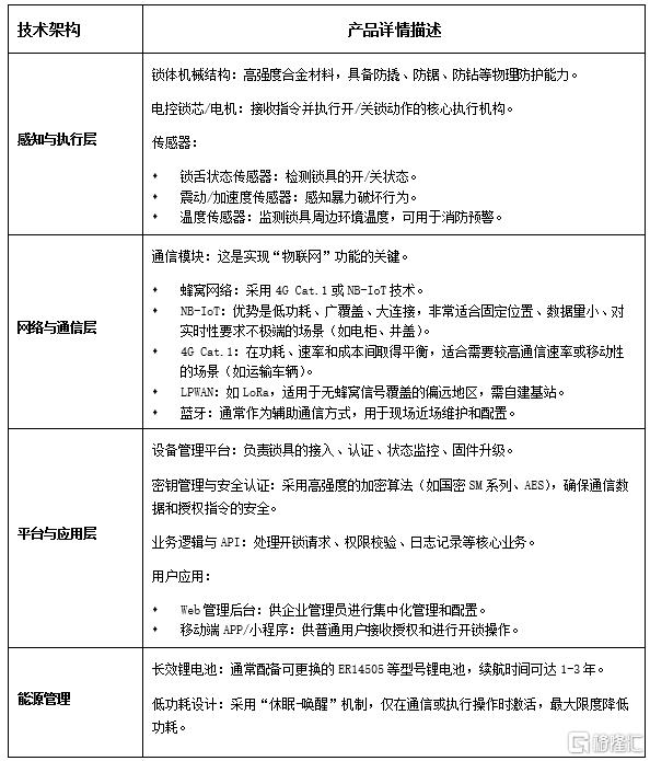
工业物联网锁核心技术架构
工业物联网锁的核心技术架构通常由四层体系构成:底层是集成高安全芯片、传感器及无线通信模块(如 NB-IoT、LoRa、BLE、4G)的智能锁硬件,实现加密身份验证与状态采集;其上是边缘计算层,负责本地指令处理、异常检测、离线策略执行及数据初步加密;再上为云端平台,通过统一的 IoT 接入协议(MQTT/CoAP/HTTP)对海量设备进行连接管理,执行密钥分发、权限控制、日志存储、位置与状态监控,并利用大数据与 AI 识别风险行为;最上层是应用服务层,实现设备管理、权限分配、远程开锁、告警推送、工控系统集成等功能。整体架构强调端-边-云协同、全链路加密、零信任安全以及可扩展的 API 生态,以支持工业场景中的高可靠性和多节点协作控制。

资料来源:百谏方略整理研究,2025年
工业物联网行业发展现状
在工业用锁领域,智能锁的物联网技术正在加速渗透。根据百谏方略研究,2024年全球工业智能锁市场规模达到38.6亿美元,预计2030年将突破115.2亿美元,年复合增长率保持在24.5%的高位。从技术层面来看,工业智能锁的体系架构已经从早期的单一控制模式演进为由终端感知层、网络传输层、云平台层和应用服务层组成的多层协同技术体系,各层之间通过标准化接口和数据协议实现联动,构建起端—边—云一体化的智能门禁管理能力。在终端感知层,系统集成了指纹识别模组、3D 结构光摄像头、毫米波雷达等多种高精度传感设备,不仅能够完成人员指纹、面部等生物特征采集,还能通过结构光深度成像和毫米波动态检测技术实现活体检测、防伪识别、非接触式身份验证等高级功能。
同时,毫米波感知算法可根据人体动作轨迹进行行为模式分析和动作预判,为高风险工业环境中的主动防护与自动化联锁提供基础数据支持。在网络传输层,系统普遍采用LoRaWAN 与 5G NR 的双模通信架构,通过弱功耗广域网络与高带宽低时延网络的互补优势,实现远距离覆盖与高速回传的协同。
LoRaWAN与5G NR的混合组网占比由 2022 年的 34% 提升至 2024 年的 55%,反映出企业在炼化、电力、轨交、仓储等复杂场景中对高可靠性与抗干扰能力的持续需求。同时,双模网络还支持边缘节点的智能路由与故障切换机制,进一步提升数据传输的连续性与稳定性。在云平台层,依托数字孪生技术构建物理锁具的虚拟映射模型,实现锁体状态、开闭记录、环境参数等多源数据的实时同步,为后端管理系统提供可视化、可预测的运行视图。数字孪生模型与云端算法引擎协同,支持远程授权、动态密钥分发、风控策略下发、异常行为溯源等关键能力,使端到端的操作响应时间压缩至 0.3 秒以内。该低时延能力不仅提升了运维效率,还为工业级锁控系统在紧急状态下的快速联动提供了技术保障。
AIoT技术的深度应用推动工业锁具从传统被动防护向主动防御能力升级。终端部署边缘计算节点,使锁具能够实时采集运行数据并具备本地自主决策能力。某智慧仓储项目的智能锁系统通过部署TinyML算法,将异常开锁行为的检测延迟从云端处理的2.1秒降低至本地处理的0.15秒,实现几乎即时的风险响应。联邦学习技术允许跨厂区设备共享威胁检测模型,而无需上传或泄露本地敏感数据。某跨国制造集团利用该技术将系统误报率降低67%,显著提升了防护效率和运营可靠性。预测性维护模块的普及率从2021年的12%跃升至2024年的45%。该模块通过分析锁具使用频次、环境温湿度、磨损程度等18项参数,实现提前14天预警机械故障,准确率达到89%,降低了意外停机风险和维护成本。
技术迭代正重塑工业智能锁生态,催生以锁即服务(LaaS)为代表的新商业模式:2023年该模式的客户采纳率已达39%,某物流企业通过订阅服务将智能锁TCO降低28%;数据增值服务成为新的营收引擎,某厂商依托对200万次开锁数据的分析为制造企业优化流程,相关业务收入占比达17%;区块链进一步拓展设备管理边界,基于Hyperledger Fabric的分布式授权系统已在跨国供应链场景成功验证,实现多国海关监管数据实时同步。技术扩散也加剧了竞争,传统五金企业通过并购AI初创公司补齐技术短板,2023年行业CR10指数下滑6个百分点。
与此同时,技术伦理问题引发监管关注:生物特征数据存储与使用仍存法律空白,欧盟拟出台的《工业物联网数据法案》要求生物模板本地化存储且不可逆向还原;跨国用工场景中算法歧视风险显现,测试显示不同人种指纹识别通过率差异最高达4.7个百分点。行业组织正构建AI伦理评估框架,计划于2024年发布首个工业智能锁算法公平性认证标准;在技术普惠性方面,中小企业智能锁改造成本仍高于预期,在政府补贴推动下,2023年技术改造基金申报量同比增长230%。
工业物联网锁国际适用标准

资料来源:百谏方略整理研究,2025年
工业物联网锁市场规模分析
根据百谏方略(DIResearch)的深入调查研究,全球工业物联网锁市场从2020年的62.28亿元增长至2025年的135.12亿元,年均复合增长率约为16.8%,显示出稳健的成长期特征。随着工业物联网(IIoT)和工业数字化转型的加速,预计2024年至2030年市场将进入快速扩张阶段,复合增长率将提升至约23.7%,市场规模有望在2030年达到403.32亿元。
2024年全球市场格局中,中国、北美和欧洲是主要市场,分别占全球总量的31.04%、23.66%和19.88%,合计超过七成。亚太(不含中国)占15.8%,中东及非洲和拉丁美洲分别占5.78%和3.84%。其中,中国凭借庞大的传统工业锁存量和持续推进的智能制造政策,成为全球增长最快的单一市场;北美和欧洲则受工业安全法规、OT网络安全标准以及能源、制造行业合规需求的驱动,保持稳定增长。

资料来源:第三方资料、新闻报道、业内专家采访及百谏方略整理研究,2025年
中国工业物联网锁市场正处于高速增长期,根据百谏方略研究,2025年工业物联网锁市场规模约为43.88亿元,到2030年有望增至125.25亿元,年均复合增长率达23.32%。在“新基建”和“工业互联网”战略推动下,全国已建成1265万座基站、超4万座变电站及500万座配电房/开关站,为智能锁在电力、通信、交通等关键基础设施的广泛部署奠定了基础。同时,“双碳”目标带动风电、光伏等新能源场景快速扩容,偏远站点对无人化运维的需求强烈,而物联网锁可使巡检效率提升约40%。随着传统工业锁市场规模突破300亿元,行业正加速迈向智能化、安全化和可管理化,工业物联网智能锁凭借远程管理、权限控制与审计功能,未来五年有望迎来市场规模倍增的增长窗口。
监管与行业标准的升级进一步强化了市场的技术需求。国务院安委会发布的《“工业互联网+安全生产”行动计划(2023-2025年)》明确提出推进具备生物识别和环境感知能力的智能锁系统部署。根据中国机械工业联合会的数据,2024年国内高端工业锁市场渗透率已达34%,其中可接入物联网的产品占比61%,具备压力监测与温湿度感知能力的智能锁销量同比大增82%。重点行业的安全规范也在加快智能化改造进程,例如石油化工领域最新的《危险化学品企业安全风险智能化管控平台建设指南》要求在2025年前完成高危区域门禁智能化升级,仅该行业就将带来约75亿元的设备更新需求,进一步推动工业物联网智能锁市场迈向深度应用阶段。

资料来源:第三方资料、新闻报道、业内专家采访及百谏方略整理研究,2025年
工业物联网锁企业竞争格局分析
全球工业物联网锁行业呈现高度集中化格局,主要由亚萨合莱(Assa Abloy)、安朗杰(Allegion)、多玛凯拔(dormakaba Group)、霍尼韦尔(Honeywell)和日本美和锁具(Miwa Lock)主导,其中亚萨合莱在瑞典、美国、中国设立三大研发中心,2023年研发投入达5.3亿美元,重点攻关物联网集成技术,其工业级智能锁产品已形成12大品类矩阵,支持蓝牙、NFC、人脸识别等七种解锁方式。Allegion聚焦工业场景特性化需求,其专利的防爆锁芯技术通过ATEX认证,可承受40℃至150℃极端环境,在石油化工领域市占率超35%。霍尼韦尔将数字孪生技术融入产品开发,构建起覆盖5000种工业设备的数据库,使新产品研发周期缩短30%。多玛凯拔在材料科学领域取得突破,研发的钛合金锁体耐腐蚀性能提升4倍,使用寿命延长至20年,在海洋工程领域占据绝对优势。
中国工业物联网锁行业保持高速发展的态势,根据百谏方略研究统计,中国工业物联网锁企业主要包括武汉金弗科技有限公司、珠海优特电力科技股份有限公司、长园共创电力安全技术股份有限公司、珠海华伟电气科技股份有限公司、深圳市久通物联科技股份有限公司、利泰物联网科技(广东)有限公司、浙江钟铮锁业有限公司、宁波瑞奥物联技术股份有限公司、温州一卡锁具科技有限公司以及沈阳金万码高科技发展有限公司等,形成了多层次、技术驱动的市场格局。工业物联网锁企业整体研发投入强度显著提升,平均水平已超过20%,远高于传统工业用锁约5%的行业平均值。其中,武汉金弗科技作为国家级高新技术企业,研发投入高达70%,近三年收入复合增长率超过185%,充分显示其已将物联网锁控技术确立为企业核心发展战略;同时,金弗科技物联网锁产品已经出口至欧美、中东、非洲等60多个国家,现已成为中国物联网锁高新技术出海的标杆企业。预计未来,掌握核心技术的头部企业有望获得超过60%的增量市场份额,而技术差距带来的品牌分化将进一步加深。

资料来源:上述企业,第三方资料、新闻报道、业内专家采访及百谏方略整理研究,2025年
工业物联网锁国际化标杆企业:武汉金弗科技有限公司
武汉金弗科技有限公司成立于2020年,是国家级高新技术企业,位于武汉华工科技园,员工超过200人,自创立以来持续以高达70%的研发投入致力于工业物联网锁控系统技术研究,核心技术团队包括资深软件架构师、硬件研发专家、结构工程师。金弗技术在全国率先实现无触点采码和五防锁具的全密封设计,单电极旋转开锁,极大地提高了锁具的可靠性和开锁的方便性; CWBS208系列磁控微机五防闭锁系统是公司新研发的“六无”“一自”的一套全新的微机五防闭锁系统。公司核心产品——基站能源安防设备、物联网智能门锁及智能运维管理平台——已广泛应用于电力、通信、数据中心和智慧城市等关键基础设施,支持大规模云端管理和工业物联网接入,产品远销欧洲,北美和中东及非洲等60多个国家。凭借技术创新和高门槛应用场景,金弗科技近三年复合收入增长达185%,展现出强劲的市场扩张能力和显著竞争优势。
武汉金弗科技有限公司提供“有源+无源”工业物联锁整体解决方案。有源工业物联锁搭载多模智能解锁系统,远程指令、蓝牙感应、电子密钥无缝适配,部分机型更集成扫码核验与应急机械解锁模块,实现全场景自适应操作。依托FSU与智能控制器构建实时物联监测网络,锁具状态、门磁信号同步回传管理中枢,高阶版本可拓展电池能耗、环境温湿度、水浸状态等多维数据采集。采用加密算法保障指令传输链路安全,内置监测传感器,一旦异常入侵,立即启动声光告警并同步推送至管控平台。全量操作日志基于分布式存储技术安全留存,为追溯审计提供不可篡改的数字化依据,重新定义工业级锁具的智能安全标准。

金弗科技作为国家级高新技术企业,不仅在工业物联网锁领域拥有15项独家核心专利、21项计算机软件著作权和超过35项权威检测报告,更凭借持续高强度的研发投入和工程化能力,形成从底层算法、硬件架构到云端平台的全栈技术体系。其专利技术累计转化应用价值已超5,000万元,覆盖轻量化智能锁结构设计、高安全加密通信协议、磁控微机五防闭锁系统、单电极旋转开锁技术、无触点采码机制以及大规模运维管理平台等关键模块,构成行业难以复制的技术壁垒。金弗科技的研发体系通过国家CNAS实验室标准认证,并在电力、通信、数据中心和智慧城市等高安全要求场景中实现规模化部署,产品可靠性、环境适应性及系统稳定性均达到行业领先水平,进一步确立其在工业物联网锁领域的技术领先地位。

金弗科技依托覆盖北京、上海、深圳、西安、成都、福州、贵阳七大城市的本地化运营网络和遍布北美、南美、欧洲、中东及东南亚五大区域的全球代理与服务体系,实现了技术能力与服务能力的双重输出;其工业物联网锁累计出货量已突破50万套,广泛应用于电力、水务、市政、通信、环保、医疗、制造、民用、军工、农业等十大行业场景,并获得国家电网、中国电信、中国移动、中国铁塔、华润电力、中国华电、国家能源集团等头部客户的深度采用,充分体现出金弗科技在工业级智能锁领域的产品可靠性、场景适配力和工程化技术实力。

资料来源:武汉金弗科技有限公司及百谏方略整理研究,2025年
*本文内容皆为百谏方略原创,如需转载或引用,务必注明出处。如有违背,我司将保留追究法律责任的权力。
以上数据来源于百谏方略发布的市场分析报告《全球与中国工业物联网智能锁市场规模分析及行业发展趋势研究报告2025》。百谏方略出版市场调研报告,专注于细分市场研究、细分行业研究、市场现状及预测、企业竞争分析、专精特新"小巨人"企业市场占有率调研、专项调研、市场前景分析、企业定位及所处赛道、下游客户及产品市场分析等。同时还致力于为国内外客户提供IPO咨询、公共事务调研、可行性研究、商业计划书、消费者调研、竞品研究、满意度研究和神秘客检测等专业服务。我们通过专业方法有效分析复杂的数据和信息,最终以报告形式呈现客户需求的调研内容,帮助企业做出更有价值的商业决策,助力企业提高运营效率并找到新的增长点。
格隆汇声明:文中观点均来自原作者,不代表格隆汇观点及立场。特别提醒,投资决策需建立在独立思考之上,本文内容仅供参考,不作为实际操作建议,交易风险自担。


