
从央行间货币合作看人民币“国际朋友圈”
摘要
根据中国人民银行宏观审慎管理局对人民币国际化的部署,央行间货币合作主要分为双边本币互换协议、双边本币结算合作、境外人民币清算安排等方式。
双边本币互换:自2009年1月与中国香港金融监管局签订第一份双边本币互换协议至今,中国人民银行曾与全球共42个经济体的央行或货币当局签订过140余份双边本币互换协议;截至2025年10月底,与其中32个经济体央行或货币当局签订的双边本币互换协议尚在有效期内,总规模44995亿元人民币。
双边本币结算:人民币的双边本币结算合作最早从与周边经济体的边境贸易开始,随后逐步将结算范围推广到一般贸易投资领域,合作对象不断增加,构建起一个日益扩大和深化的本币结算网络。
境外人民币清算安排:截至2025年10月底,中国人民银行授权的境外人民币清算行共有33家,包括31家中资行和2家外资行。
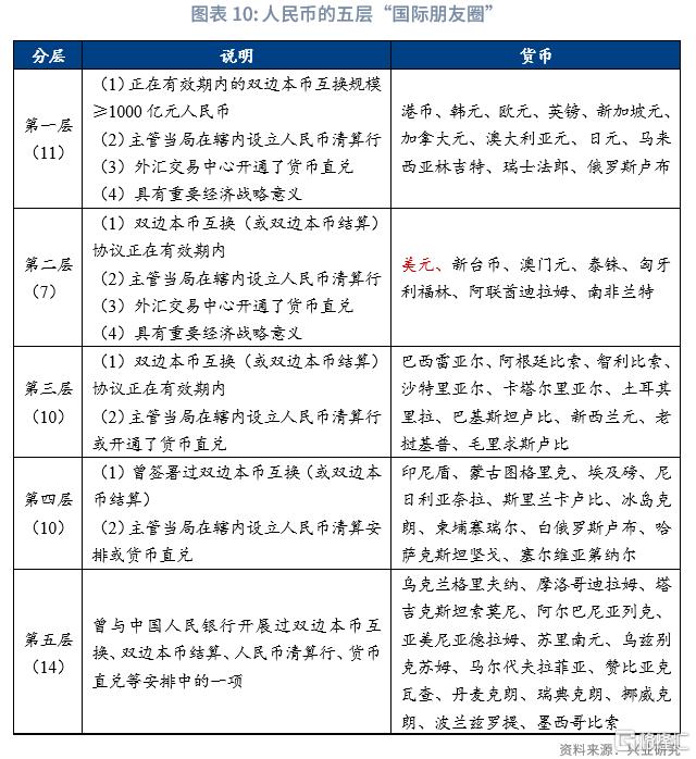
基于上述对央行间货币合作的全面梳理,我们可以清晰地勾勒出人民币的全球“朋友圈”,具体可划分为以下五个层次:
第一层实质核心圈(11个):此层级货币及涉及区域是人民币国际化网络的核心枢纽与战略支点,包括港币、韩元、欧元、英镑、新加坡元、加元、澳元、日元、马来西亚林吉特、瑞士法郎和俄罗斯卢布等。
第二层重点协作圈(7个):此层级货币是核心圈的重要补充,虽然这些货币未能全部达到千亿级本币互换规模,不过同样具备央行间各项货币安排作为稳固的合作纽带,包括美元、新台币、澳门元、泰铢、匈牙利福林、阿联酋迪拉姆和南非兰特等。
第三层深度拓展圈(10个):此层级货币与人民币的合作框架已基本建立,但市场深度有待进一步加强,包括巴西雷亚尔、阿根廷比索、智利比索、沙特里亚尔、卡塔尔里亚尔、土耳其里拉、巴基斯坦卢比、新西兰元、老挝基普、毛里求斯卢比等。
第四层潜力培育圈(10个):此层级货币与人民币具有良好合作基础,包括印尼盾、蒙古图格里克、埃及磅、尼日利亚奈拉、斯里兰卡卢比、冰岛克朗、柬埔寨瑞尔、白俄罗斯卢布、哈萨克斯坦坚戈、塞尔维亚第纳尔等。
第五层基础联系圈(14个):此层级货币是人民币广布全球网络的体现,表明人民币已通过至少一种央行合作形式与涉及的经济体建立了初步货币链接,包括乌克兰格里夫纳、摩洛哥迪拉姆、塔吉克斯坦索莫尼、阿尔巴尼亚列克、亚美尼亚德拉姆、苏里南元、乌兹别克苏姆、马尔代夫拉菲亚、赞比亚克瓦查、丹麦克朗、瑞典克朗、挪威克朗、波兰兹罗提、墨西哥比索等。
正文
根据中国人民银行宏观审慎管理局对人民币国际化的部署,央行间货币合作主要分为双边本币互换协议、双边本币结算合作、境外人民币清算行等方式。本报告通过对央行间货币合作的方式进行梳理,尝试对当下人民币“国际朋友圈”的构建情况进行分析。
一、SDR篮子货币的央行间合作
纳入特别提款权(SDR)篮子的货币必须满足两个条件:一是出口规模(Export Criterion),要求审查周期内该货币发行国的商品服务出口规模排在全部IMF成员的前列;二是可自由使用水平(Freely Usable Criterion),要求该货币在国际支付结算中被广泛使用、在外汇市场中被广泛交易。其中,可自由使用水平的评价维度较为多样,IMF在审查中通常综合考虑该货币在全球官方外汇储备中的份额、以该货币计价的国际银行贷款、有价债券、外汇即期及衍生品市场交易量等定量指标。
受新冠疫情影响,IMF将原定于2021年的SDR估值审查延至2022年,最新一次审查于2022年5月完成、8月生效,维持了SDR货币篮子的构成并更新了币种权重,有效期5年。
当前全球公认可自由使用水平最高的六大货币——美元、欧元、日元、英镑、加拿大元和瑞士法郎两两之间建立了无时间期限或规模上限的双边本币常备互换协议网络,但缺乏与新兴市场央行之间的直接合作。人民币暂未与美元建立双边本币互换安排,已与欧元、日元、英镑、加拿大元和瑞士法郎分别多次续签了双边本币互换协议,而且与广大新兴市场货币建立了丰富的央行间货币合作,在SDR货币篮子中拥有差异化的市场地位。

1.1 美元
美元的央行货币合作以与发达市场之间的双边本币互换为主。美国是全球最早使用本币互换安排的经济体。早在20世纪60年代和70年代的布雷顿森林体系时期,美联储就开始大量使用本币互换协议。随后在20世纪80年代拉美债务危机、次贷危机、欧洲主权债务危机、新冠疫情等事件冲击期间,美联储不断优化自己的双边本币互换协议网络及其条款。
美联储的双边本币互换协议分为常备协议和临时协议[1]:常备协议是指不设时间期限或额度上限的双边本币互换协议,已签订对象包括欧央行、日本央行、英国央行、加拿大央行和瑞士央行等五家央行。临时协议是指在发生对全球美元流动性造成冲击的特殊事件时,由海外中央银行或货币当局向美联储申请订立的短期、有限额协议,通常到期不续。受2020年新冠疫情影响,美联储与澳大利亚、巴西、丹麦、韩国、墨西哥、新西兰、挪威、新加坡、瑞典等九家央行签订临时协议,均已于2021年12月到期。
1.2 欧元
欧元的央行间合作主要包括双边本币互换和欧元回购等两种方式,旨在为海外经济体(尤其是欧洲非欧元区经济体)提供欧元流动性。
一是双边本币互换协议。截至2025年10月底,欧央行的双边本币互换对手方共8个。其中,欧央行与美联储、日本央行、英国央行、加拿大央行和瑞士央行签订了无限期、无限额常备协议;与中国人民银行自2013年签订第一份双边本币互换协议起,到2025年已按照3500亿元人民币/450亿欧元的原规模、以3年为周期续签了四次双边本币互换协议;与丹麦和瑞典央行的双边本币互换安排为无限期、有限额的协议,由于通常由欧央行向外提供欧元流动性,因此与丹麦和瑞典央行的互换安排是单向“授信”。其他为应对特殊事件订立的临时协议均已到期失效。

二是欧元回购协议。根据欧央行回购机制(EUREP),当欧央行向欧元区以外的央行或货币当局提供欧元时,接受对方以优质的欧元计价金融资产作为抵押品。到期时,区外央行或货币当局应偿还欧元,并支付约定的利息。这一机制与双边本币互换的区别在于,要求区外央行或货币当局持有欧元计价的资产,而不能直接使用本币进行抵押。截至2025年10月底,欧央行的回购协议对手方共有8个,分别是罗马尼亚、匈牙利、阿尔巴尼亚、北马其顿、黑山、圣马力诺、科索沃、安道尔的央行。这些经济体与欧元区经济体存在高频贸易投资往来,因此面临较高的欧元流动性需求。然而其货币本身的国际实力较弱,尚无法获得如丹麦克朗和瑞典克朗一样的单向本币互换待遇。

1.3 日元
日元的央行间合作主要包括双边本币互换和跨境流动性安排等两种方式,侧重于保障日资主体的外币流动性。
一是双边本币互换协议。截至2025年10月底,日本央行的双边本币互换对手方共有14个。其中,日本央行与美联储、欧洲央行、英国央行、加拿大央行和瑞士央行等五家央行签订了无限期、无限额常备协议;与中国人民银行、澳大利亚央行、新加坡央行、泰国央行等四家央行基于贸易往来关系签订了有期限、有限额的双边本币互换协议;并以日本财政部代理人的身份与印度、印尼、菲律宾、韩国、马来西亚等五家央行签署了以美元为媒介的货币互换协议,允许双方在约定的美元等值限额内,以本币为抵押从对手方获得美元或者对方所发行的货币。
自2018年中日签订第一份双边本币互换协议后,分别在2021年和2024年按照2000亿元人民币/34000亿日元的原规模、以3年为周期续签了两次双边本币互换协议。

二是跨境流动性安排。这是一项在央行签订了双边本币互换协议基础上增加的商业银行便利化安排。当市场动荡造成流动性压力时,允许在对手方辖内经营的商业银行(包括日资银行的海外分行)将其所持有的以日元或日元计价的金融资产作为抵押,从当地央行或货币当局换取外币。截至2025年10月底,日本已与菲律宾央行建立了直接以日元兑换菲律宾比索的流动性安排;与新加坡金管局、泰国央行、印尼央行建立了以日本政府债券为押品换取新加坡元、泰铢、印尼卢比的流动性安排。这一安排主要是为了提高日本商社在海外(尤其是东南亚)直接投资及生产经营时调用资金的灵活度。
1.4 英镑
英镑的央行货币合作以与发达市场之间的双边本币互换为主。英国央行的双边本币互换协议安排与欧央行相似,包括与美联储、欧央行、日本央行、加拿大央行和瑞士央行签署的常备协议,及与中国人民银行签署的有期限、有限额的双边本币互换协议。其他为应对特殊事件订立的临时协议均已到期失效。自2013年英国央行与中国人民银行首次签署双边本币互换协议以来,双方合作持续深化。第一次续签时,互换规模由2000亿元人民币提高至3500亿元;至第三次续签,协议期限又从3年延长至5年。中英扎实的货币合作进展为未来英镑成为人民币的常备互换协议货币奠定了坚实基础。
二、中国人民银行的央行间货币合作
根据中国人民银行内设部门和职能安排,货币政策工具、人民币汇率机制等由货币政策司主管,系统重要金融机构、人民币国际化(包括金融市场开放、跨境人民币、央行间货币合作、基础设施等)由宏观审慎管理局(原“货币政策二司”)主管。
中国人民银行推进的央行间货币合作主要分为双边本币互换、双边本币结算、境外人民币清算安排等内容。
2.1 人民币双边本币互换
双边本币互换协议(BilateralCurrency Swap Arrangement, BCSA)是一种由两个中央银行或货币当局之间达成的核心货币协议之一,使一方能在需要为双边贸易投资结算或金融市场提供相应外币的短期流动性时,以本币按即期汇价做抵押,从发行该外币的对手方处获得流动性。到期后双方换回本币,资金使用方支付相应利息。
不同于银行间市场货币掉期(Currency Swap)的交易方式,央行间签订的双边本币互换协议更像是国际“授信”。签订协议即确定彼此向对方提供的本币信用额度,通常不会立即动用,而是当辖内金融机构有实际需求时才在额度内发生外币动用行为。所以在实践中,大部分额度直到协议到期都不会被动用。
2.1.1 我国双边本币互换协议概况
自2009年1月与中国香港金融监管局签订第一份双边本币互换协议至今,中国人民银行曾与全球共42个经济体的央行或货币当局签订过140余份双边本币互换协议。中国人民银行签订的双边本币互换协议都基于互惠原则。其中,首次签订集中发生在2013年和2014年,为人民币提升可自由使用水平、获准加入特别提款权(SDR)货币篮子做出了重要贡献。
截至2025年10月底,中国人民银行与其中32个经济体央行或货币当局签订的双边本币互换协议尚在有效期内,总规模44995亿元人民币,人民币未到期余额(互换对手经济体使用规模)约占总规模的1.8%。曾动用过人民币互换额度的海外经济体包括巴基斯坦、蒙古国、阿根廷、乌克兰、尼日利亚、土耳其等[2];中方动用过的外币额度包括韩元、俄罗斯卢布、蒙古图格里克等[3]。此外,与阿尔巴尼亚、摩洛哥、苏里南、哈萨克斯坦、塔吉克斯坦、乌兹别克斯坦、白俄罗斯、乌克兰、塞尔维亚、亚美尼亚等10个经济体央行签订的协议到期暂未续签。
根据我国到期续签的规律,2025年和2026年正迎来双边本币互换协议的续签小高峰。随着部分协议期限从3年延长至5年,预计下一个续签小高峰将发生在2030年。2030年适逢我国“十五五”建设收官之年,或可期待一批友好货币与人民币订立常备互换协议,打开人民币国际化新篇章。



2.1.2 双边本币互换协议的类型
根据历年货币政策大事记披露,中国人民银行签订的双边本币互换协议主要分为以下五种类型:
一是首次签订,指中国人民银行与境外央行或货币当局签订的第一份本币互换协议。
二是续签协议,指在前序协议即将到期或已经逾期时,中外双方重新签署的协议。续签协议可能维持原条款内容或对规模、期限等条款进行变更。规模方面,根据实际动用需求,常见“原规模续签”或“扩大规模续签”。期限方面,可分为“原期限续签”或“延长期限续签”。根据历史合作情况,通常按照3年进行原期限续签两次或三次之后,变更成5年的延长期限续签。
三是补充协议,指在当前协议尚未到期时,对协议条款范围进行扩展(通常是扩大规模),当前条款仍然有效,双边本币互换有效范围取两份条款的并集。中国人民银行签订的补充协议共有两份,分别是2012年与蒙古在原50亿元人民币基础上增加的100亿元人民币补充协议(合150亿元人民币),以便缓解蒙古外汇储备导致本币贬值压力;2020年与阿根廷在原700亿元人民币基础上签订的600亿元人民币补充协议(合1300亿元人民币),以帮助阿根廷渡过新冠疫情带来的流动性压力。
四是修订协议,指在当前协议尚未到期时,对协议条款范围进行修改,覆盖当前条款,有效范围以新修订协议为准。中国人民银行签订的修订协议共有三份,均在2020年签订,分别是与巴基斯坦签订的300亿元、与智利签订的500亿元、与匈牙利签订的400亿元人民币修订协议。三份协议均是为了保证我国重要贸易对象在新冠疫情期间的支付结算能力。
五是常备协议,指覆盖所有当前协议和补充协议的约定内容,协议有效范围以常备协议条款为准,通常只约定规模而不设期限。中国人民银行当前签订的常备协议仅有一份,是在与中国香港金融监管局续签四次双边本币互换协议后,于2022年升格签订的8000亿元人民币/9400亿元港币常备协议,进一步巩固了中国香港地区离岸人民币中心的地位。

2.2 人民币双边本币结算合作
双边本币结算(Local Currency Settlement,LCS)是指两个经济体的企业或个人在进行跨境贸易投资时,直接使用交易双方的本币,无需通过美元等第三方货币进行计价和支付的合作方式。本币结算与互换的区别在于:结算是支付清算方式,更关注微观经济主体日常交易的便利性;互换是央行间的备用信贷工具,关注宏观金融体系的稳定性和安全性。
人民币的双边本币结算合作最早从与周边经济体的边境贸易开始,随后逐步将结算范围推广到一般贸易投资领域,合作对象不断增加,构建起一个日益扩大和深化的本币结算网络。截至2025年10月底,中国人民银行已与白俄罗斯、俄罗斯、哈萨克斯坦、老挝、柬埔寨、印度尼西亚、马尔代夫、埃及等经济体央行签署了双边本币结算协议。其中,中国与印度尼西亚还启动了双边本币结算框架下的二维码互联互通活动。该项目预计于2025年内正式全面投产,进一步深化双方民生金融的一体化发展,成为推进双边本币结算的标杆项目。
2.3 境外人民币清算安排
境外人民币清算安排是指中国人民银行与当地中央银行或货币当局通过签署合作备忘录,指定一家在当地运营、符合条件的商业银行担任人民币清算行,为当地金融机构开展人民币业务提供服务的制度性安排。境外人民币清算行的职能包括为当地金融机构开立人民币账户;为开户机构提供人民币存款、兑换、汇款、贸易融资、跨境支付(代理接入CIPS);向当地提供短期人民币流动性;发行人民币计价金融产品等。它相当于官方授权的离岸人民币业务枢纽,解决了此前代理行模式流程长、成本高、有时差等问题,让当地银行能安全、高效地接入人民币跨境支付体系。同时,清算行的设立使人民币跨境流动更加透明和规范,便于中国人民银行与东道国共同维护国际金融稳定。
截至2025年10月底,境外人民币清算行共有33家,包括31家中资行和2家外资行。大多数清算行由中国银行、工商银行、建设银行、农业银行、交通银行等国有大行担任,这确保了人民币政策传导的协同性;在东京和纽约两个关键国际金融中心分别授权三菱日联银行和摩根大通银行担任清算行,既展现了人民币国际化开放包容的合作进程,也可借助外资行深厚的本地客户基础加快人民币在当地金融体系的成长。
整体海外布局路径可分为以下三个阶段:
● 2012年之前是第一阶段奠基试点期,选择与中国内地经济血脉相连的我国港澳台地区验证境外人民币清算行的可行性,并构建离岸人民币市场的核心池。
● 2013年至2016年是第二阶段抢占枢纽期,迅速落子新加坡、伦敦、法兰克福、卢森堡等传统金融中心,将人民币嵌入国际金融关键节点;同时紧跟中国贸易投资流向,在韩国、澳大利亚、智利、东南亚等重要贸易投资伙伴处设立清算行,为跨境贸易投资提供便利。其中,16家清算行授权集中发生在2014年和2015年,为2015年人民币跨境支付系统(CIPS)一期项目正式上线打好制度基础。
● 2017年至今是第三阶段密织网络期,不断填补在哈萨克斯坦、巴基斯坦、柬埔寨、塞尔维亚、巴西、毛里求斯等新兴市场的服务空白,紧密对接我国“一带一路”倡议,为海外项目提供金融基础设施支持。

三、央行间货币合作构建的人民币“国际朋友圈”
基于上述对双边本币互换、双边本币结算、境外清算安排等央行间货币合作的全面梳理,我们可以清晰地勾勒出人民币的全球“朋友圈”。根据不同层次的货币与人民币的合作紧密度、功能侧重点及战略意义,具体可划分为以下五个层次:
● 第一层实质核心圈(11个):此层级货币及涉及区域是人民币国际化网络的核心枢纽与战略支点,包括港币、韩元、欧元、英镑、新加坡元、加元、澳元、日元、马来西亚林吉特、瑞士法郎和俄罗斯卢布等。其中,马来西亚林吉特和俄罗斯卢布是本层级中唯二的新兴市场货币。
2005年7月21日傍晚七点整,中国人民银行和马来西亚央行同步宣布本币与美元“脱钩”的重大制度变革,表现出亚洲两大央行“协调行动”的合作魄力。2013年11月,马来西亚央行在北京设立了继伦敦和纽约之后的第三个海外代表处,可见中马央行关系之密切。此外,马来西亚吉隆坡作为重要的伊斯兰金融中心,在建设人民币离岸中心、推进人民币国际化进程中具有特殊意义。
在西方制裁背景下,俄罗斯联邦银行与中国人民银行相向而行,大幅增持人民币作为俄外汇储备货币,占比已超过40%。中俄双边贸易加速“去美元化”,人民币和卢布在能源及大宗商品的计价和双边结算中被更广泛的使用。2025年11月,俄罗斯财政部宣布计划首次发行以人民币计价的主权债券,展现出两大经济体在应对国际金融变局中的战略协同。
● 第二层重点协作圈(7个):此层级货币是核心圈的重要补充,虽然这些货币未能全部达到千亿级本币互换规模,不过同样具备央行间各项货币安排作为稳固的合作纽带,包括美元、新台币、澳门元、泰铢、匈牙利福林、阿联酋迪拉姆和南非兰特等。其中,美元尚未与人民币建立双边本币互换安排,中国人民银行通过在纽约设立清算行并开通货币直兑,确保了全球两大货币体系间的基础连接。此外,此层级还覆盖了重要区域金融中心和“一带一路”关键节点。
● 第三层深度拓展圈(10个):此层级货币与人民币的合作框架已基本建立,但市场深度有待进一步加强,包括巴西雷亚尔、阿根廷比索、智利比索、沙特里亚尔、卡塔尔里亚尔、土耳其里拉、巴基斯坦卢比、新西兰元、老挝基普、毛里求斯卢比等。这些货币的发行国大多是我国重要的能源和粮食贸易伙伴,货币合作的深化将直接提高实体经济供应链的安全保障,并有利于逐步培育当地市场对人民币的使用习惯。
● 第四层潜力培育圈(10个):此层级货币与人民币具有良好合作基础,包括印尼盾、蒙古图格里克、埃及磅、尼日利亚奈拉、斯里兰卡卢比、冰岛克朗、柬埔寨瑞尔、白俄罗斯卢布、哈萨克斯坦坚戈、塞尔维亚第纳尔等。尽管部分本币互换协议到期暂未续签,但已有的合作骨架为未来适时快速重启并升级提供了空间。
● 第五层基础联系圈(14个):此层级货币是人民币广布全球网络的体现,表明人民币已通过至少一种央行合作形式与涉及的经济体建立了初步货币链接,包括乌克兰格里夫纳、摩洛哥迪拉姆、塔吉克斯坦索莫尼、阿尔巴尼亚列克、亚美尼亚德拉姆、苏里南元、乌兹别克苏姆、马尔代夫拉菲亚、赞比亚克瓦查、丹麦克朗、瑞典克朗、挪威克朗、波兰兹罗提、墨西哥比索等。尽管人民币与这些货币当前合作紧密度尚轻,但它们共同创造了人民币“国际朋友圈”的外围友好环境,是人民币“国际朋友圈”持续扩大深化的重要储备。


附录:中国人民银行双边本币互换协议签订记录

[1] Federal Reserve,Central bank liquidity swaps,[EB/OL],2017/02/16[2025/11/16]
[2]IMF,Evolution of Bilateral Swap Lines,[EB/OL],2021/08/31[2025/11/16]
[3]中国人民银行,双边本币动用,[EB/OL],2025/11/16[2025/11/16],http://www.pbc.gov.cn/
注:本文来自兴业研究发布的《从央行间货币合作看人民币“国际朋友圈”》,报告分析师:张亚澜、郭嘉沂
格隆汇声明:文中观点均来自原作者,不代表格隆汇观点及立场。特别提醒,投资决策需建立在独立思考之上,本文内容仅供参考,不作为实际操作建议,交易风险自担。


