
服务业IP的兴起及其深层次原因
核心观点
核心观点:中国服务业正经历着一场前所未有的深刻变革,“服务业IP”正逐步取代“商品IP”,成为当下媒体和网络宣传的热点。无论是街边的鸡排摊还是乡村的足球场,无论是政府机关食堂还是公安局派出所,各类服务业主体都披上了“网红”外衣,吸引了大量民众和媒体的关注。这一现象既反映出我国消费结构的深刻变化,也折射出地方竞争的白热化以及居民消费心理的变迁。
近些年服务业IP在多个领域涌现
餐饮IP:从“草根”到“网红”的逆袭之路:在众多“服务业IP”中,草根餐饮无疑是出圈最早、案例最多的一个。2020年,一位长相酷似明星周杰伦的鸡蛋灌饼摊主火爆网络,被网友戏称“粥饼伦”。另一个典型案例则出现在刚刚过去的国庆前,江西景德镇的“鸡排哥”李俊永快速走红网络。除了“粥饼伦”和“鸡排哥”以外,餐饮IP还涌现出众多各具特色的案例,其统一点均在于通过不同的表达方式,为消费者提供除食物本身以外的情绪价值,情绪成为稀缺时代最畅销的“商品”。
文体IP:地方竞争下的差异化突围:如果说餐饮IP是餐饮个体差异化的体现,那么文体IP则是城市间竞争的关键因素,其中位于贵州东南部小城市榕江的“村超”无疑是其中最成功的案例之一。除体育赛事外,旅游景区也涌现出众多特色案例,开封万岁山武侠城内的“王婆说媒”是最被人熟知的案例之一。值得一提的是,“王婆说媒”游客数据产品成为河南省首个、全国首批特色产业数据产品和文化旅游数据产品,在深圳数据交易所正式上市,开创了文旅IP数据资产化的先河。
政务IP:公共服务的亲民化转型:相较于餐饮IP和文体IP直接拉动内需增长,政务IP的兴起则代表着公共服务的亲民化转型,有助于政府形象和公信力的进一步提升。长沙坡子街派出所因警务纪实节目《守护解放西》而火爆全网,成为湖南省的热门打卡“景点”。政府食堂的IP化则展现了政务服务亲民化的又一创新思路,今年“五一”期间,重庆荣昌政府机关食堂因“蒸半吨米饭”登上热搜。当下,越来越多的政府机关主动打开“围墙”,将政府资源转化为亲民服务,既有助于形成独特的政府IP、提高城市的竞争力,亦有助于日常政府工作的顺利开展。
城市IP:文艺活动的精准赋能:对于城市IP而言,通过文艺活动精准赋能是城市做出差异化IP的又一重要路径。石家庄市因为其城市名英文直译Rock(石)Home(家)Town(庄)也可以被翻译为“摇滚之城”而出圈。“摇滚之城”这一城市IP成功带动了其旅游业的发展,如基于摇滚乐歌词的专属旅游打卡线路、自2023年开始连续三年开办的摇滚音乐演出季等,这种“摇滚+文旅”的独特模式,将摇滚刻进石家庄城市基因的同时,也进一步提升了石家庄“摇滚之城”这一城市IP的知名度和影响力。而除了音乐赋能以外,“一部剧带火一座城”是文艺活动对城市IP精准赋能的又一体现。2024年,由央视等多个影视公司联合出品的《我的阿勒泰》登上荧幕,带动阿勒泰地区旅游收入快速增长,据阿勒泰文旅局统计,2024年“五一”假期阿勒泰市共接待游客10.7万人次,同比增长45.0%,实现旅游收入8616.1万元,同比增长43.2%,影视对于城市IP的精准赋能正以点带面重构各地文旅竞争格局。
服务业IP兴起的深层次原因
地方竞争加剧催生服务业IP需求:近些年,支撑地方经济增长的传统动能房地产业进入下行周期,土地收入的下滑使得地方财政压力有所加大,在有限的资源下,地方经济增长乏力以及区域间竞争压力加大的问题日益凸显。而与此同时,我国服务消费市场具有较大发展空间,服务消费占居民消费支出的比重也不断上升。相较于商品消费的同质化特征,服务消费更容易做出差异化优势。对于餐饮、文旅消费等在内的服务消费而言,其本身就存在地理环境以及历史文化等独特的地域特征,同时也可以通过打造独特的IP获得差异化的竞争优势。
极致性价比与极致奢华的分化:服务业IP兴起的背后也反映出消费者消费理念的变化。随着居民整体可支配收入增速的放缓,我国消费市场呈现出一定的K型分化特征:K型分化上行线的消费群体,更加在乎消费商品的稀缺性及获得的消费体验,其并不在乎消费的性价比,亦不考虑消费值不值,愿意为品牌溢价或者是营销成本买单,从而在消费行为中获得极致体验;K型分化下行线的消费群体,则并不追求消费商品的稀缺性或品质,更加在乎消费的性价比,力求在最低的消费支出下获得足够的消费体验。这种消费观念上的分化,恰好为服务业IP的发展提供了客观环境。
与“明星”互动的社交满足感:服务业IP的兴起在一定程度上也是消费者社会心理需求的客观反映。首先,相较于娱乐、体育明星等打造的完美人设,草根餐饮IP本质上都是为生活打拼的普通劳动者,这使得他们的个人形象更具有亲和力,也更容易获得消费者的身份认同感。其次,草根IP的爆火给了消费者接近“明星”的机会,对于消费者而言,这些草根IP相较于真正的明星更加看得见、摸得着,能满足其多种价值需求。最后,这些服务业IP的出圈也为消费者提供了一种情感共鸣和心灵慰藉,普通劳动者也有机会在自己的日常岗位上展示自己的才华和魅力,成为社交场景的主角。
政府采取了哪些措施助力服务业IP的发展
在“鸡排哥”爆火后,景德镇政府通过适度托底与温和引导助力其发展,同时兼顾了城市管理和文旅融合。一方面,景德镇政府为“鸡排哥”更换了更为合适的摊位常驻地,同时专门成立工作专班负责维持“鸡排哥”摊位现场秩序,引导顾客有序购买;另一方面,景德镇政府授予“鸡排哥”景德镇文旅推介官称号,通过官方渠道宣传其形象,将其与城市文旅推广相结合,同时邀请“鸡排哥”在文旅工作座谈会上发言,并得到了人民日报的报道。
在“王婆说媒”出圈后,开封市政府在火车站增开了万岁山“王婆说媒”定制旅游专线,以方便游客直通景区、“苏超”期间多个城市增设了城市间的“球迷专列”,凭票根还可以免费参观多个当地旅游景区。
以上措施都进一步为消费者体验服务业IP提供了便捷,提升了服务业IP的吸引力。如果说服务业主体的特质是服务业IP能否兴起的关键,那么政策助力无疑是服务业IP能否长期维持吸引力的重要保障。
风险提示:(1)服务消费发展的支持政策不及预期;(2)房地产下行对地方经济的影响加剧;(3)居民收入增速放缓对消费造成一定影响。
正文如下
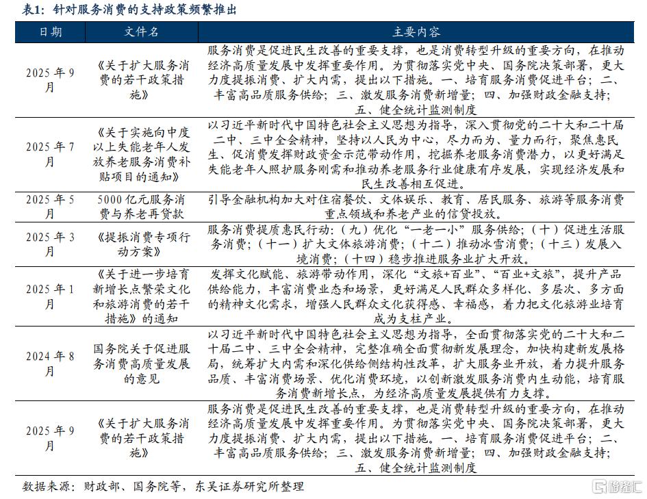
近些年,随着人民日益增长的美好生活需要以及经济增长的长期诉求,服务消费已经成为居民消费结构升级的主要方向。2024年,我国居民人均服务性消费支出占比录得46.1%,较2013年有统计数据初期增长了约6.4个百分点,服务消费支出占我国居民消费支出的比重不断提升。与此同时,政策层面对于服务消费的支持力度也不断增强,2024年7月出台《国务院关于促进服务消费高质量发展的意见》,从挖掘基础型消费潜力、激发改善型消费活力以及培育壮大新型消费等方面提出了二十条发展意见,而今年9月份商务部等9部门发布《关于扩大服务消费的若干政策措施》,从培育服务消费促进平台、丰富高品质服务供给、激发服务消费新增量等五方面提出十九条具体举措。

在此背景下,我们看到中国服务业正经历着一场前所未有的深刻变革,“服务业IP”正逐步取代“商品IP”,成为当下媒体和网络宣传的热点。无论是街边的鸡排摊还是乡村的足球场,无论是政府机关食堂还是公安局派出所,各类服务业主体都披上了“网红”外衣,吸引了大量民众和媒体的关注。这一现象即反映出我国消费结构的深刻变化,也折射出地方竞争的白热化以及居民消费心理的变迁。
本文从餐饮IP、文体IP以及政务IP三个维度对“服务业IP”进行深入讨论,从中总结“服务业IP”的现状、特征以及其兴起的背后逻辑。
1. 近些年服务业IP在多个领域涌现
1.1 餐饮IP:从“草根”到“网红”的逆袭之路
在众多“服务业IP”中,草根餐饮无疑是出圈最早、案例最多的一个。2020年,一位长相酷似明星周杰伦的鸡蛋灌饼摊主火爆网络,被网友戏称“粥饼伦”。“粥饼伦”本名白献英,是一位河北省保定市的普通餐饮摊主,网友将他做鸡蛋灌饼的过程配上周杰伦的音乐发布在网上,引起了大量网民的关注。而他真正的爆火则是源于他对顾客提供的情绪价值,在制作鸡蛋灌饼的过程中,他会通过融入周杰伦相关的因素与消费者进行互动,如做饼的台子是“菊花台”,烙的饼是“七里香”,搅蛋液的不锈钢罐是“半岛铁盒”,做饼用的酱料是“不能说的秘密”,戴着的蓝色印花套袖是“青花瓷”套袖。这种看似简单但颇具创意的互动,使得消费者在品尝美食的同时,也感受到了欢乐和新鲜感,获得了独特的消费体验,且与看一场演唱会相比,一个鸡蛋灌饼的价格微不足道,也让网友戏称“不是周杰伦看不起,而是粥饼伦更有性价比”。
另一个典型案例则出现在刚刚过去的国庆前,江西景德镇的“鸡排哥”李俊永快速走红网络。根据抖音平台的相关数据,在“鸡排哥”2025年9月23日注册账号以来,粉丝总数已经突破百万,获赞超700万,成为了名副其实的餐饮界“网红”。“鸡排哥”的爆火主要有两方面因素的加持,一方面在于其对于商品品质的要求,健康的食材以及认真的制作过程使得其本身就积累了许多长期客户;另一方面则在于其制作过程中与消费者互动时幽默风趣的言论,为消费者提供了极大的情绪价值,被网友戏称“6块钱的鸡排吃出了600元的服务体验”。

1.2 文体IP:地方竞争下的差异化突围
如果说餐饮IP是餐饮个体差异化的体现,那么文体IP则是城市间竞争的关键因素,其中位于贵州东南部小城市榕江的“村超”无疑是其中最成功的案例之一。这个由当地村民自发组织的足球赛事,凭借其草根性、全民参与和民族文化的独特魅力,成功塑造了一个别具一格的体育IP。根据贵州省人民政府的相关数据,自2023年开赛以来,“村超”的网络浏览量已冲破1000亿次,助推榕江成为GDP百亿县,实现了流量和经济效益的双丰收。除了内地居民的高参与度外,“村超”还吸引了世界级球星卡洛斯和巴乔以及中国香港的一众明星前来参与,来自阿根廷、巴西等在内十一个国家和地区的球队前来参赛,使得“村超”成为了一个国际化的体育IP。榕江县依托持续火爆的“村超”IP,不断深度挖掘文旅体融合催生新业态,让足球热度转化为消费动能,形成“一球带火全域”的发展格局。
而相较于村超,江苏“苏超”则走了一条不同的发展路径,其将足球赛事与地域文化深度融合,将散装江苏的地域竞争文化融入到了体育赛事之中,并因此诞生了众多出圈“名梗”,如徐州与宿迁分别是刘邦和项羽的老家,其对决被称作“楚汉争霸”,又如淮安和扬州因菜系文化被称为“淮扬正统之争”。除此以外,“苏超”各队将本地文化融入到比赛之中,同时推出“凭赛事门票享受景区餐饮优惠”的模式,将“苏超”与文旅产业发展深度融合,带动了本地特产销售和旅游消费,实现了“体育+文旅”的良性互动。根据抖音平台11月5日发布的数据显示,“苏超”相关内容播放量已超370亿次,赛事期间江苏全省抖音团购订单销售额同比增长68%,彰显了“苏超”IP所带来的经济效益。
除体育赛事外,旅游景区也涌现出众多特色案例,开封万岁山武侠城内的“王婆说媒”是最被人熟知的案例之一。“王婆说媒”通过幽默风趣且接地气的形式,吸引了众多游客在此驻足,这一节目通过将文旅、文创巧妙融合,在给游客生动还原浓浓市井生活气息宋文化的同时,又给游客带来了情绪价值和精神满足。“王婆说媒”这一IP的出圈带动了整个景区收入的快速增长,截至2025年上半年万岁山景区实现入园人次1024.2万,同比增长239.33%,实现综合营收6.04亿元,同比增长162%。更值得一提的是,“王婆说媒”游客数据产品成为河南省首个、全国首批特色产业数据产品和文化旅游数据产品,在深圳数据交易所正式上市,开创了文旅IP数据资产化的先河。

1.3 政务IP:公共服务的亲民化转型
相较于餐饮IP和文体IP直接拉动内需增长,政务IP的兴起则代表着公共服务的亲民化转型,有助于政府形象和公信力的进一步提升。长沙坡子街派出所因警务纪实节目《守护解放西》而火爆全网,成为湖南省的热门打卡“景点”。从2019年第一季正式播出到2025年第六季正式上线,《守护解放西》系列以“纪实+综艺+普法”的融合模式,既加强了民众与警务人员的情感联结,又通过聚焦社会热点事件传递了主流价值观,在塑造警务人员IP的同时,也提升了公安系统的亲民形象。《守护解放西》系列制作团队责任导演在最新一季节目中评论到“铁打的坡所,流水的警员,变的是人与事,不变的是那份让烟火气生生不息的忠诚。”,正是这份责任与守护让人民群众的安居乐业得以实现。
政府食堂的IP化则展现了政务服务亲民化的又一创新思路。今年“五一”期间,重庆荣昌政府机关食堂因“蒸半吨米饭”登上热搜,其通过为游客提供3-18元不等的小碗菜以及颇具特色的荣昌卤鹅、黄凉粉等地方美食,单日吸引了超5000名游客前来体验,让游客也充分体验了“机关大院”的神秘感。无独有偶,浙江衢州、安徽黄山以及甘肃敦煌等地,也通过提供免费停车位,开放政府食堂等方面,为游客提供亲民化的公共服务,悄然拉近了民众与政府的心理距离。当下,越来越多的政府机关主动打开“围墙”,将政府资源转化为亲民服务,既有助于形成独特的政府IP、提高城市的竞争力,亦有助于日常政府工作的顺利开展。

1.4 城市IP:文艺活动的精准赋能
对于城市IP而言,通过文艺活动精准赋能是城市做出差异化IP的又一重要路径。石家庄市因为1999年诞生的《我爱摇滚乐》杂志,是国内重要的摇滚乐启蒙阵地,而摇滚乐这一石家庄城市IP真正出圈,则是因为其城市名英文直译Rock(石)Home(家)Town(庄)也可以被翻译为“摇滚之城”。原本这只是民间玩梗的行为,而2021年石家庄政府工作报告中的“打造‘RockHomeTown’为独特品牌的现代音乐新时尚”则让其得到了官方认证,石家庄也通过“摇滚之城”这一城市IP成功带动了其旅游业的发展,如基于摇滚乐歌词的专属旅游打卡线路、自2023年开始连续三年开办的摇滚音乐演出季等,这种“摇滚+文旅”的独特模式,将摇滚刻进石家庄城市基因的同时,也进一步提升了石家庄“摇滚之城”这一城市IP的知名度和影响力。
而除了音乐赋能以外,“一部剧带火一座城”是文艺活动对城市IP精准赋能的又一体现。2023年,电视剧《去有风的地方》一经播出便带动其主要取景地凤阳邑村快速出圈,凤阳邑茶马古道游客量增长近10倍。2024年,由央视等多个影视公司联合出品的《我的阿勒泰》登上荧幕,带动阿勒泰地区旅游收入快速增长,据阿勒泰文旅局统计,2024年“五一”假期阿勒泰市共接待游客10.7万人次,同比增长45.0%,实现旅游收入8616.1万元,同比增长43.2%,影视对于城市IP的精准赋能正以点带面重构各地文旅竞争格局。

2. 服务业IP兴起的深层次原因
2.1 地方竞争加剧催生服务业IP需求
近些年,支撑地方经济增长的传统动能房地产业进入下行周期,土地收入的下滑使得地方财政压力有所加大,在有限的资源下,地方经济增长乏力以及区域间竞争压力加大的问题日益凸显。而与此同时,我国服务消费市场具有较大发展空间,服务消费占居民消费支出的比重也不断上升,以旅游市场为例,2024年我国国内出游人次达56.15亿,同比增长14.8%,游客出游总花费达5.75万亿元,同比增长17.1%。潜在的增量市场使得各地政府都在想方设法吸引消费者,在传统的山水风景、历史文化已经难以形成差异化优势的背景下,IP化成为了各地政策突围的重要选择。
相较于商品消费的同质化特征,服务消费更容易做出差异化优势。在商品消费方面,成熟的消费品往往在功能、设计等方面趋于一致,市场竞争主要依赖于价格优势或者是品牌知名度,因此消费者在进行商品消费时极少考虑地域特征,不会考虑该商品是哪里的品牌或者生产在哪里。在对于餐饮、文旅消费等在内的服务消费而言,其本身就存在地理环境以及历史文化等独特的地域特征,同时也可以通过打造独特的IP获得差异化的竞争优势。如“村超”巧妙的将足球运动与民族文化相结合,在没有名山大川和深厚历史文化的情况下打造了其独特的文旅IP,又如“王婆说媒”抓住了年轻人面临的“社交困境”,满足年轻人情感需求的同时也打造了开封万岁山武侠城的独特IP,实现了社会效益与经济效益的双赢。从这点可以看出,服务业IP的兴起并非是偶然的个例,而是各地“非标文旅”差异化突围的必然。

2.2 极致性价比与极致奢华的分化
服务业IP兴起的背后也反映出消费者消费理念的变化,即一部分群体仍然选择为极致体验买单,乐于为极致体验支付溢价;而另一部分群体则追求极致的性价比,更倾向于寻求低价格但能同样带来情绪价值的高性价比消费。这种消费观念上的分化,恰好为服务业IP的发展提供了客观环境。
随着居民整体可支配收入增速的放缓,我国消费市场呈现出一定的K型分化特征:K型分化上行线的消费群体,更加在乎消费商品的稀缺性及获得的消费体验,其并不在乎消费的性价比,亦不考虑消费值不值,愿意为品牌溢价或者是营销成本买单,从而在消费行为中获得极致体验。如为在旅游中获得极致的服务体验,复星基础设施产业发展集团与中国铁路青藏集团有限公司合作推出了“丝路梦享号”专列,以“移动星级酒店”为标准,为旅客提供奢华的餐饮、娱乐、住宿以及管家服务,而根据路线和房型的不同,火车票价从17999元至109999元不等,尽管票价如此昂贵,但在旅游旺季仍旧“一票难求”;K型分化下行线的消费群体,则并不追求消费商品的稀缺性或品质,更加在乎消费的性价比,力求在最低的消费支出下获得足够的消费体验。而“粥饼轮”和“鸡排哥”等草根餐饮IP的走红,正是得益于这种消费行为的分化,仅仅几块的钱支出,既有保证基本品质的食物,又能获得极大的情绪价值,真正做到了极致的性价比。

2.3 与“明星”互动的社交满足感
服务业IP的兴起在一定程度上也是消费者社会心理需求的客观反映。首先,相较于娱乐、体育明星等打造的完美人设,“粥饼伦”和“鸡排哥”等草根餐饮IP的人设并不完美,都存在着其自身的缺点,其本质上都是为生活打拼的普通劳动者,这使得他们的个人形象更具有亲和力,也更容易获得消费者的身份认同感,即消费者从这些服务业IP身上往往能找寻到部分自己的影子。其次,草根IP的爆火给了消费者接近“明星”的机会,对于消费者而言,这些草根IP相较于真正的明星更加看得见、摸得着,能满足其多种价值需求,比如在与其直接面对面互动过程中获得的情绪价值,又如在“明星”身上所给予的精神寄托。最后,这些服务业IP的出圈也为消费者提供了一种情感共鸣和心灵慰藉,普通劳动者也有机会在自己的日常岗位上展示自己的才华和魅力,成为社交场景的主角。
3. 政府采取了哪些措施助力服务业IP的发展
在众多兴起的服务业IP案例中,有的在出圈后一直保持着较高的热度,也有许多案例只是“昙花一现”,除了服务业主体自身的因素以外,政府能否采取合适准确的助力措施,是服务业IP能否长久发展的关键。
总结以往成功的服务业IP案例中,政府在其中都发挥了相当重要的作用。在“鸡排哥”爆火后,景德镇政府通过适度托底与温和引导助力其发展,同时兼顾了城市管理和文旅融合。一方面,景德镇政府为“鸡排哥”更换了更为合适的摊位常驻地,同时专门成立工作专班负责维持“鸡排哥”摊位现场秩序,引导顾客有序购买;另一方面,景德镇政府授予“鸡排哥”景德镇文旅推介官称号,通过官方渠道宣传其形象,将其与城市文旅推广相结合,同时邀请“鸡排哥”在文旅工作座谈会上发言,并得到了人民日报的报道。又如在“王婆说媒”出圈后,开封市政府在火车站增开了万岁山“王婆说媒”定制旅游专线,以方便游客直通景区、“苏超”期间多个城市增设了城市间的“球迷专列”,凭票根还可以免费参观多个当地旅游景区。
以上措施都进一步为消费者体验服务业IP提供了便捷,提升了服务业IP的吸引力。如果说服务业主体的特质是服务业IP能否兴起的关键,那么政策助力无疑是服务业IP能否长期维持吸引力的重要保障。
4. 风险提示
(1)服务消费发展的支持政策不及预期;
(2)房地产下行对地方经济的影响加剧;
(3)居民收入增速放缓对消费造成一定影响。
注:本文来自东吴证券报告《服务业IP的兴起及其深层次原因》;
作者:芦哲 S0600524110003、李昌萌 S0600524120007
格隆汇声明:文中观点均来自原作者,不代表格隆汇观点及立场。特别提醒,投资决策需建立在独立思考之上,本文内容仅供参考,不作为实际操作建议,交易风险自担。


