
金科千亿重整后权力洗牌:旧将式微,马蔚华、冯仑入局
《星岛》见习记者 钟凯 广州报道
在司法重整案告一段落后,10月16日晚间,金科地产集团股份有限公司(000656.SZ)正式官宣了新一届的董事会及高层名单。
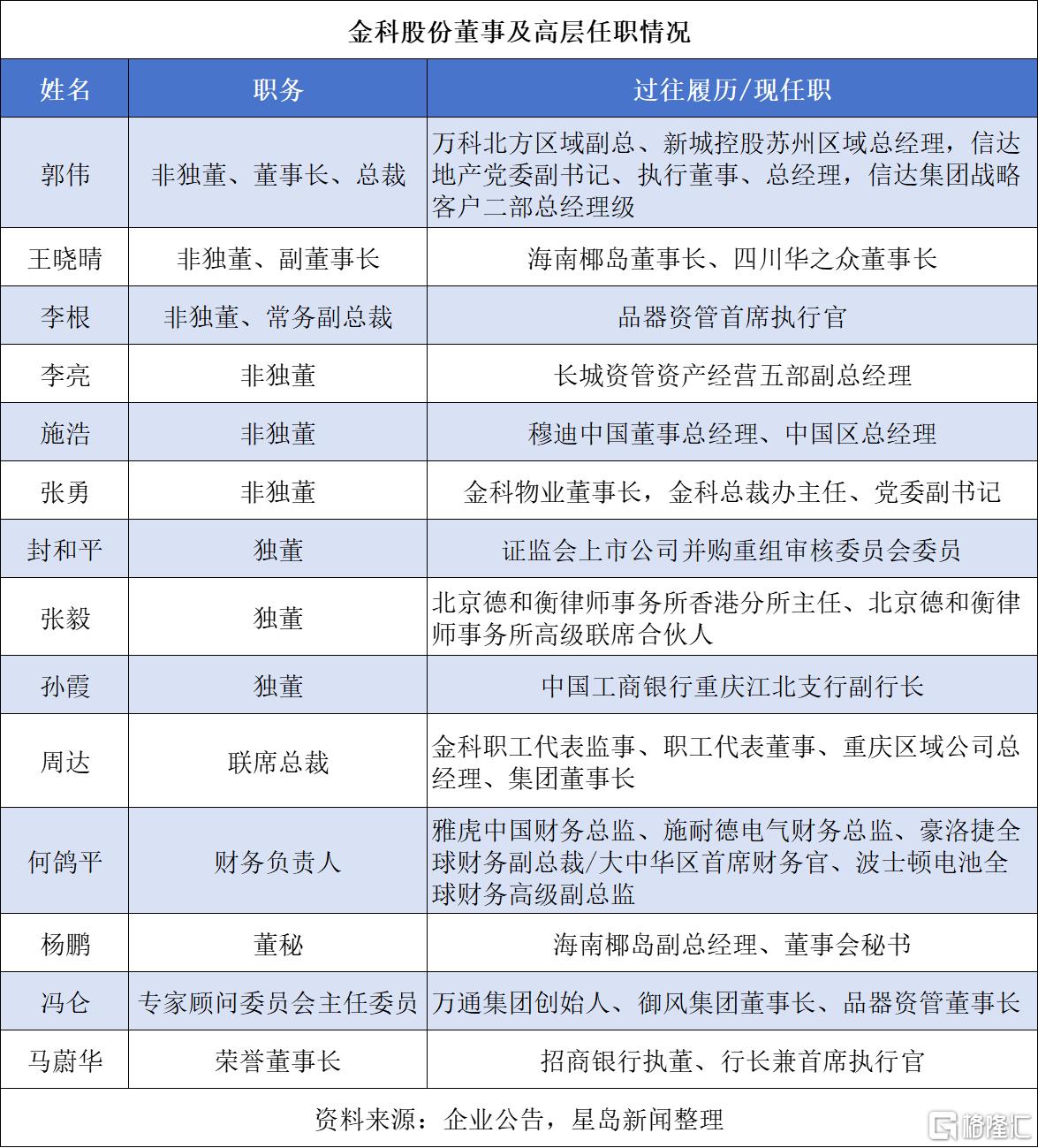
公告显示,金科股份新一届董事会涵盖资产管理、地产开发、银行、金融法律等领域的人士。其中董事长兼总裁郭伟,曾在万科、新城控股、信达地产任职;副董事长王晓晴,曾是海南椰岛集团董事长。
除此以外,原招商银行行长马蔚华,获任为金科股份荣誉董事长、党委书记;万通集团创始人冯仑,则出任金科股份专家顾问委员会主任委员(召集人)。据悉,马、冯二人,在金科高达1470亿元债务的司法重整中,扮演了重要角色。
而目前已披露的董事会及高层名单中,“金科系”董事、高层共计只有两名。这也代表着,重庆商人黄红云与他所创办的这家昔日千亿房企,已经渐行渐远。伴随着人事调整,金科股份的战略重心也调整为不良资产处置、代建及代运营等业务,它也不再是以往的“金科”。
新管理班子,去“金科”化
就最新人事变化等事宜,金科股份相关人士对《星岛》记者表示,以公告内容为准。
据了解,金科股份新任掌舵人郭伟现年49岁,曾担任万科及新城控股的区域总,2021-2024年担任信达地产党委副书记、执董、总经理并主导轻资产与纾困代建业务,尤其是主导了与中交地产合作推进房地产纾困代建项目。如今他携带处理盘活复杂资产的经验空降金科,被期待成为新班子的“关键先生”。
其他董事成员中,副董事长王晓晴除了曾担任海南椰岛董事长,目前他也是四川省人大常委会委员,以及海南信唐贸易合伙企业(有限合伙)(下称“海南信唐”)执行事务合伙人。而海南信唐持有京渝星筑(青岛)企业管理合伙企业(有限合伙)(下称“京渝星筑”)92.658%份额,京渝星筑则持股金科股份5.64%股份。
马蔚华、冯仑与李根,他们主要是作为新任大股东上海品器管理咨询有限公司(下称“上海品器”)的代表进驻。据了解,上海品器由北京品器管理咨询有限公司(下称“品器资管”)全资控股,后者由马蔚华担任名誉主席、冯仑担任董事长、李根为首席执行官。
金科股份在聘任马蔚华担任荣誉董事长,李根担任非执董兼常务副总裁,以及冯仑担任专家顾问委员会主任委员(召集人)之余,提及:品器资管创始合伙人单大伟,会在媒体、行业资源等多方面赋能公司转型。
值得一提的是,中共重庆市江北区委非公有制经济组织和社会组织工作委员会,还批复任命了马蔚华为金科股份党委书记。

除此以外,长城资产曾以产业投资人和财务投资人的双重身份,直接参与并主导金科股份重整,此番也派驻李亮进入金科董事会担任非执董。独董之一的孙霞,现任工商银行重庆江北支行副行长,工商银行则曾是金科股份和重庆金科重整程序中最重要的债权人之一。
“金科系”旧将之中,只有熟悉原有业务及流程的张勇进入新一届董事会,他曾于2019年至2025年9月分管金科股份党建及法务工作。至于金科股份前董事长周达,如今仅获任为联席总裁。
地产旧路子,与资管新路子
回顾过去几年,金科股份于2022年底出现债务违约,并于2023年7月底宣布拟向法院申请重整及预重整的计划。这一举动的背景是,2023年6月16日,《重庆市第五中级人民法院预重整工作指引(试行)》进行过一轮修订。于次年4月,重庆市第五中级人民法院正式裁定受理了该公司及重庆金科的重整申请。
金科股份也是首家进行司法重整的全国性上市房企,并且是重庆有史以来最大的重整案。它和重庆金科重整所涉及的债务规模达到1470亿元,债权人数量超过8400家。不过,在政府、法院和社会资本的参与下,本次的重整还是以相对快的速度获得推动。
2024年5月,重庆市第五中级人民法院裁定,立信会计师事务所与北京市金杜律师事务所担任金科股份及重庆金科的管理人。同年11月,上海品器及北京天娇绿苑房地产开发有限公司(以下简称“北京天娇绿苑”)被选定为重整投资人。
上海品器联合体、长城资产及四川发展证券基金等投资者,于今年1月推出重整计划草案并在此后获得通过。根据计划,金科股份、重庆金科所涉及债务主要按现金、转增股本、信托受益权份额、项目资产等方式抵债。其中后两者主要是,两家公司旗下共计69家一级子公司作为非保留资产注入信托计划,靠资产处置变现进行清偿;以及保留一部分底层项目资产,在重整后继续留在金科体系内。
至今年5月,重庆金科第二次债权人会议表决通过重整计划,同时法院方面裁定批准金科股份、重庆金科的重整计划并终止重整程序,正式进入执行环节。《星岛》记者了解,当时金科一位高管评论称,“全国首家大型房企司法重整获法院通过,一个化解地产风险的范例诞生。”
今年7月,重整投资人向金科股份转让26.28亿元重整投资款,由此受让上市公司转增股本52.94亿股中的30亿股。9月22日,转增股本完成过户,上海品器透过京渝星筑、京渝星璨合计持股9.34%,成为第一大股东;黄红云方面则持股稀释至7.29%。
大股东变更后两天,金科宣布与中信信托签署破产重整专项服务信托的信托合同,至此历时两年半的司法重整基本落地。该公司也有意识对外提及新的整体战略,经历重整后期业务板块调整为“投资管理、开发服务、运营管理、特殊资产”,其中“投资管理”是核心。
《星岛》记者了解到,上述方向的转变背后,新股东起到了关键作用。在上个月中旬,金科股份就组织召开了房地产转型升级研习会,冯仑在会上曾围绕后开发时代的商业模式、轻重资产辩证关系、不良资产机会与挑战等内容进行分享,为上市公司转型升级指明方向。
而更现实的原因或许在于,金科的债务清偿工作远未完成,包括保留资产和非保留资产就合计接近600个项目,首要任务是建立资管能力以处理或盘活这一庞大的存量资产。
格隆汇声明:文中观点均来自原作者,不代表格隆汇观点及立场。特别提醒,投资决策需建立在独立思考之上,本文内容仅供参考,不作为实际操作建议,交易风险自担。


